Innovative aspects of training of system-112 personnel in distance education technologies
Innovative aspects of training of system-112 personnel in distance education technologies
Abstract
The article analyses the innovative technologies of 'training of the '112' system personnel' by correspondence education with the use of distance learning technologies'. Training of the personnel of the system “112” with the use of innovative distance technologies was chosen as the research subject. The aim of the work is to find the optimal ‘improvement and obtaining new competence necessary for professional activity and raising the professional level within the existing qualification of dispatch personnel in the performance of tasks of the system '112' of the Russian Federation’. Scientific novelty of the presented work consists of the research of the system of remote training, in particular, practical training, internship conducted with the help of remote automated places of hardware and software functionality with unified special software ‘112’ (USPO-112). The proposed training will allow for the shortest possible time and effective training of practical employees of dispatch services of the ‘112’ system with the help of existing and promising innovative distance learning technologies.
1. Введение
Предложение по разработке современного российского «Комплекса технических средств для проведения стажировки слушателей — персонала системы-112 с использованием функционала учебно-тренировочного комплекса с УСПО-112 СПб ГПС МЧС России, возможности технологий удаленной обработки данных и с применением дистанционных форм обучения» (далее — Комплекс) обуславливается тем, что он может применяться на базе всех образовательных и методических учреждений, которые предусматривают подготовку специалистов в данной отрасли , , , , , . При этом особое внимание уделяется обеспечению качественной работы системы-112 путем продвижения и систематического обновления образовательных методик, адаптированных к современным вызовам и технологиям. Важно вовлечь в процесс обучения не только опытных преподавателей, но и практикующих специалистов, которые могут поделиться актуальными знаниями и навыками.
2. Методы и принципы исследования
Организация персонала, который привлекается к выполнению задач системы-112, является важным аспектом, влияющим на эффективность работы экстренных служб в нашей стране. Существует ряд нормативно правовых актов, в которых закреплены основные положения и требования к уровню подготовки специалистов диспетчерской службы. Разработанные методические рекомендации координируют деятельность образовательных учреждений, как средних, так и высших, что позволяет осуществлять подготовку высококвалифицированных сотрудников системы-112 , . Также разработанные нормы и программы подразумевают выполнение контрольных задач, которые показывают уровень подготовки диспетчера.
Наконец, регулярная аттестация и переобучение персонала позволят поддерживать высокий уровень квалификации работников и обеспечивать выполнение современных стандартов, что в конечном итоге повысит эффективность работы всей системы-112. Это создаст основу для надежного и безопасного функционирования службы экстренной помощи в регионах Российской Федерации.
Внедрение Комплекса и инновационных технологий в учебный процесс позволит модернизировать модель обучения, которая представляет собой электронную информационно-образовательную среду (ЭИОС), комплекс технических средств со стандартизированным ПО, а также российскую платформу Pruffme.com, которая работает в формате онлайн-режима , , . Также необходимо отметить, что данный Комплекс должен быть связан с отечественным программным обеспечением.
Актуальность изучения комплексного подхода к учебному процессу на базе Комплекса для подготовки диспетчерского состава еще долгое время будет актуален, так как одним из главных плюсов дистанционного обучения является обучение в домашнем регионе.
Один из вариантов дистанционной подготовки слушателей продемонстрирован на рис. 1.

Рисунок 1 - Блок-схема дистанционной подготовки слушателей
Первое направление — изучение теоретического материала. Теоретический материал размещается в ЭИОС как лекции для самостоятельного изучения. К тому же, материал всегда доступен на платформе на протяжении всего обучения. Другая сторона изучения теоретического материала может происходить через личный компьютер и платформу Pruffme.com. Сочетание работы этих двух сервисов дает возможность обмениваться речевой информацией, презентациями, видео-файлами и т.д. Также здесь можно проходить двухстороннее общение, как в голосовом режиме, так и текстом. Каждое занятие регистрируется на платформе и находится в общем доступе во всем процессе обучения , , , .
Практика, как и теоретические занятия, всегда проходят под контролем руководителя образовательной организации с помощью «Комплекса технических средств для проведения стажировки слушателей» и «Комплекса технических средств с унифицированным программным обеспечением-112 (УСПО-112)» из двух специализированных кабинетов по обучению персонала ЦОВ, ДДС системы-«112» СПб У ГПС МЧС России. В данном случае предусмотрена кабинетная система, которая предполагает 14 мест для обучающихся и одно место для преподавателя , , , .
Практические занятия завершаются стажировкой, которая подразумевает под собой самостоятельную работу, а также работу на удаленных автоматизированных местах под руководством научного руководителя. Стоит отметить, что прохождение практики на автоматизированных местах удаленного доступа дает определенный положительный эффект, который заключается в формировании определенных социальных навыков взаимодействия с коллективом. Здесь обучающийся может раскрыть свой потенциал, сформировать самодисциплину и сформировать чувство ответственности за свои действия.
Самостоятельная работа обучающихся дает возможность углубиться в процесс обработки унифицированной карточки обмена (УКИО). Проходя курс обучения, слушатели могут в режиме реального времени наблюдать за работой профессионалов. Также система КТС с УСПО 112 позволяет экспериментировать с разносторонними способами обработки поступающей информации. Таким образом, самостоятельная работа формирует уверенность в профессиональных навыках, но и способствует активному развитию личностных качеств в отношении выбранной профессии , , .
Время и часы прохождения стажировки всегда регламентированы и отражены в учебных планах.
Нельзя исключать тот момент, что контроль за прохождением стажировки возлагается на преподавателя от учебного заведения.
Здесь также важен и тот момент, что преподаватель может наблюдать за работой стажера на автоматизированном месте , ставить оценки за выполненные задания, корректировать или направлять ход работы, а также вносить изменения в задания или давать новые.
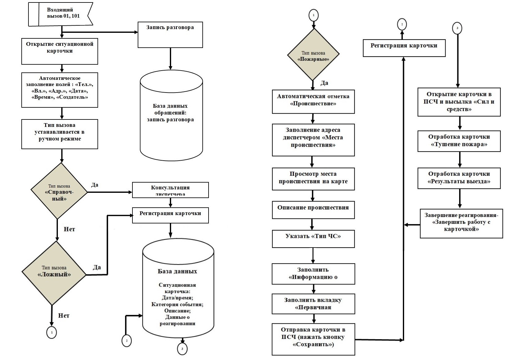
Алгоритм прохождения стажировки дежурно-диспетчерской службы 01 системы 112 приведен на рисунке 2 (вариант) , .

Рисунок 2 - Алгоритм действий диспетчера (радиотелефониста) ДДС-01 при поступлении вызова по телефонам 01, 101
3. Заключение
Подводя итоги, можно сказать, что современные инновационные технологии подготовки персонала системы-112 открывают доступ к подготовке высококвалифицированных профессионалов-диспетчеров. Инновационные технологии подготовки персонала системы «112» позволяют эффективно и в оптимальном режиме готовить диспетчерский состав системы «112». Обучающиеся получают не только теоретические навыки диспетчерской службы, но, что очень важно и практический опыт по алгоритмам обработки УКИО, а это позволяет легко адаптироваться обучающимся в реальной работе по выполнению задач системы «112».
Будущим специалистам дается достаточно обширная теоретическая база данных, которую потом подкрепляют на практических занятиях, как в учебных, так и профильных организациях. Выстраивание такой схемы обучения создает прекрасную возможность для вхождения в профессиональную деятельность, а также сформировать определенные личностные и профессиональные компетенции для успешной реализации задач системы-112.
Важно отметить еще и следующее. Предложенное обучение с применением инклюзивных инновационных дистанционных технологий позволит в кратчайшие сроки и эффективно готовить практических работников диспетчерских служб системы «112» из числа лиц с ограниченным состоянием здоровья.
