QT INTERVAL CALCULATION WITH PREDICTION OF VENTRICULAR TACHYCARDIA
QT INTERVAL CALCULATION WITH PREDICTION OF VENTRICULAR TACHYCARDIA
Abstract
Long QT syndrome is a genetic and acquired condition and can occur with certain medications and electrolyte disorders. This syndrome contributes to the development of life-threatening heart rhythm disorders. To diagnose a shortened QT interval, electrocardiography (ECG) and Holter monitoring of ECG are performed.
In modern medicine, mathematical and computer modelling is widely used to diagnose and predict diseases, so it is relevant to implement software for use in this area.
The work presents an algorithm and describes the developed programme for calculating the interval using Bazett's formula for predicting the development of life-threatening cardiac rhythm disturbances.
1. Введение
Интервал QT показывает на электрокардиограмме (ЭКГ) электрофизиологические процессы, происходящие в желудочках сердца, такие как деполяризация и реполяризация миокарда, что является электрофизиологической систолой желудочков. На ЭКГ интервал QT представляет собой расстояние от начала комплекса QRS до конца зубца Т. Длина интервала QT зависит от частоты сердечных сокращение и рассчитывается по математической формуле Базетта, где RR — длительность одного сердечного цикла . Нормальные и пограничные значения, а также удлинения QT для мужчин, женщин и детей представлены на рисунке 1. Изменение интервала требует более детального обследования пациента.

Рисунок 1 - Продолжительность интервала QT
В то время как врожденное удлинение интервала QT является наследуемым признаком, с высоким риском внезапной сердечной смерти при отсутствии структурных изменений сердца. Такой вид синдрома связан с мутациями, происходящими в генах, которые кодируют субъединицы (альфа и бета) ионных каналов кардиомиоцитов, а также специфических белков, осуществляющие регуляцию ионов внутри самих клеток. Данные мутации в генах приводят к нарушениям функций ионных каналов и структуры белков кардиомиоцитов, что приводит к полной или частичной потере функции ионных каналов. Происходит снижение скорости ионных токов и увеличение продолжительности потенциала действия , .
Врожденное удлинение интервала QT проявляется приступами потери сознания, возникающих на фоне жизнеугрожающих нарушений ритма. Удлинение интервала QT можно зафиксировать на серии ЭКГ-обследований, также подтверждается холтеровским мониторированием ЭКГ. Для еще более точной диагностики удлинения интервала QT используют молекулярно-генетическое тестирование биоматериала.
При обнаружении удлинения интервала QT на ЭКГ, должна быть выяснена причина этого синдрома. Как правило, данные удлинения интервала QT обратимы и проходят после устранения причин.
2. Основные результаты и обсуждение
В медицинской практике используется клиническая классификация синдрома удлиненного интервала QT, которая строится на особенностях его течения. Данная клиническая классификация подразделяется на 4 основных варианта. Первый вариант связан с потерей сознания в сочетании с удлинением интервала QT на ЭКГ. Второй вид характеризуется только удлинением интервала QT, без потери сознания. Третий вариант проявляется потерей сознания, без удлинения интервала QT на ЭКГ. Четвертая форма — скрытая (form frust), протекающая без клинических и инструментальных проявлений, как потеря сознания и изменений на ЭКГ.
В современной кардиологии в настоящее время для описания патологических процессов, установления диагноза и прогнозирования заболеваний, изучения воздействия лекарственных препаратов, разработки новых методов диагностики и лечения широко используется математическое и компьютерное моделирование.
Моделирование, несомненно, является в медицине мощным инструментом, позволяющим исследователям и практикующим врачам глубже понять сложные биологические процессы, патологии и анатомические структуры человеческого организма. Этот метод познания позволяет создавать упрощенные или виртуальные модели, которые помогают анализировать, предсказывать и тестировать различные аспекты здоровья и болезни без необходимости проведения экспериментов на живых субъектах. Оно охватывает широкий спектр подходов, включая физическое моделирование с использованием макетов и симуляторов, математическое моделирование с применением уравнений и компьютерных программ, а также компьютерное моделирование для создания виртуальных моделей организма человека. Эти методы позволяют исследователям изучать воздействие лекарственных препаратов, разрабатывать новые методы диагностики и лечения, а также обучать медицинских специалистов на практических симуляторах.
Однако моделирование в медицине также сталкивается с такими вызовами, как необходимость уточнения и актуализации данных, сложность создания достоверных моделей и ограничения в применении для определенных видов заболеваний. Несмотря на это, моделирование остается неотъемлемой частью современной медицины, играя ключевую роль в улучшении диагностики и прогнозирования заболеваний.
В связи с тем, что компьютерное моделирование позволяет автоматизировать обработку данных, повышает точность и скорость установления диагноза создание компьютерных программ является актуальным , .

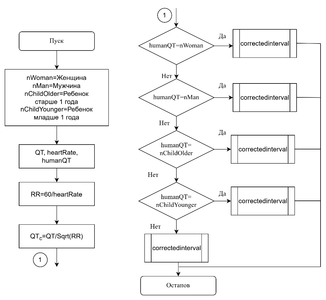
Рисунок 2 - Блок-схема алгоритма расчета корригированного интервала QTc – основной алгоритм

Рисунок 3 - Блок-схема алгоритма расчета корригированного интервала QTc – вспомогательный алгоритм
· QT — интервал между зубцами;
· heartRate — частота сердечных сокращений;
· humanQt — пол пациента.
Для разработки программы в качестве инструмента создания кода выбран язык программирования C++ и интегрированная среда разработки Qt Creator, которые позволяют учитывать все качества C++, например, такие как скорость разработки программы, возможность внесения изменений в исходный код и его выполнения, кроссплатформенность и объем занимаемой памяти, разработанным на нем приложением.
Программы, написанные в среде Qt Creator, могут быть запущены во многих операционных системах без изменения исходного кода. Qt Creator содержит классы для написания графического интерфейса (имеет в комплекте визуальную среду Qt Designer), работы с сетями, базами данных, XML.
Разработанный алгоритм в графической форме (см. рис. 2,3) служит основой при создании программы.
Для расчета QTc (корригированное значение интервала QT) и диагноза изменений QTc создан класс QT_Cardio, который принимает три параметра: valQt, heartrate и hum и вызывает метод setQtData() для установки значений и расчета QTc.
Вычисленное значение QTc в программе сравнивается с установленными нормами для различных групп людей и затем определяется, является ли оно нормальным, пограничным или удлиненным значением, угрожающим для жизни человека нарушением ритма сердца.
Интерфейс программы (см. рис. 4) интуитивно понятен и включает следующие 4 элемента (см. рис. 5):
· строку заголовка;
· два поля с счетчиками для ввода значений интервала QT и частоты сердечных сокращений, в которых по умолчанию выводится значение 0, а изменять данное значение можно с помощью стрелок или же непосредственно с клавиатуры;
· поле с выпадающим списком, в котором можно выбрать пол пациента или возрастную категорию ребенка;
· поле для вывода результата выполнения программы, в котором осуществляется вывод значения корригированного интервала QT и его соответствие — норме, пограничным значениям или удлинению, с прогнозированием развития жизнеугрожающих нарушений ритма сердца.

Рисунок 4 - Интерфейс программы «Прогнозирование жизнеугрожающих нарушений ритма по интервалу QT»

Рисунок 5 - Результат выполнения программы
3. Заключение
Разработанная программа «Прогнозирование жизнеугрожающих нарушений ритма по интервалу QT» позволяет определить и диагностировать состояние сердечной системы на основе введенных данных и частоте сердечных сокращений для различных категорий людей.
