КВАЗИРЕЗОНАНСНЫЙ ИСТОЧНИК ВЫСОКОГО НАПРЯЖЕНИЯ ДЛЯ ПИТАНИЯ РЕНТГЕНОВСКОЙ ТРУБКИ
КВАЗИРЕЗОНАНСНЫЙ ИСТОЧНИК ВЫСОКОГО НАПРЯЖЕНИЯ ДЛЯ ПИТАНИЯ РЕНТГЕНОВСКОЙ ТРУБКИ
Аннотация
В статье представлена конструкция высоковольтного источника питания рентгеновской трубки с регулируемым выходным напряжением от 10 до 50 кВ, рассчитанного на максимальную мощность 500 Вт. Особое внимание уделено разработке высоковольтного трансформатора для работы в квазирезонансном режиме.
Рассмотрены конструктивные особенности высоковольтного трансформатора, позволяющие повысить резонансную частоту контура, следовательно, и частоту преобразования. Проведено компьютерное моделирование силового блока в программе Micro-Cap с моделью трансформатора с ферромагнитным сердечником и с моделью трансформатора в виде эквивалентной схемы с расчетной индуктивностью намагничивания, индуктивностью рассеяния и приведенной емкостью вторичной обмотки. Описана принципиальная схема высоковольтного блока, позволяющая уменьшить пульсации высокого напряжения.
1. Введение
При работе источника высокого напряжения в рентгеновском аналитическом оборудовании требуется не только задание высокого напряжения при максимально возможном коэффициенте полезного действия (КПД), но и обеспечение высокой стабильности параметров при минимальном уровне пульсаций напряжения , , , , , . Одним из путей повышения КПД и значительного снижения пульсаций выходного напряжения является перевод источника питания в квазирезонансный режим работы, при котором существует возможность также поднять частоту преобразования , , , . Такой подход применим и для источников высокого напряжения с учетом ограничения частоты преобразования значительной паразитной емкостью вторичной обмотки повышающего преобразователя , .
В данной работе представлена разработка полумостового преобразователя напряжения с целью объединить паразитные параметры силового повышающего трансформатора (индуктивность рассеяния первичной обмотки и емкость вторичной обмотки) в резонансный контур, позволяющий работать в квазирезонансном режиме.
2. Методы и принципы исследования
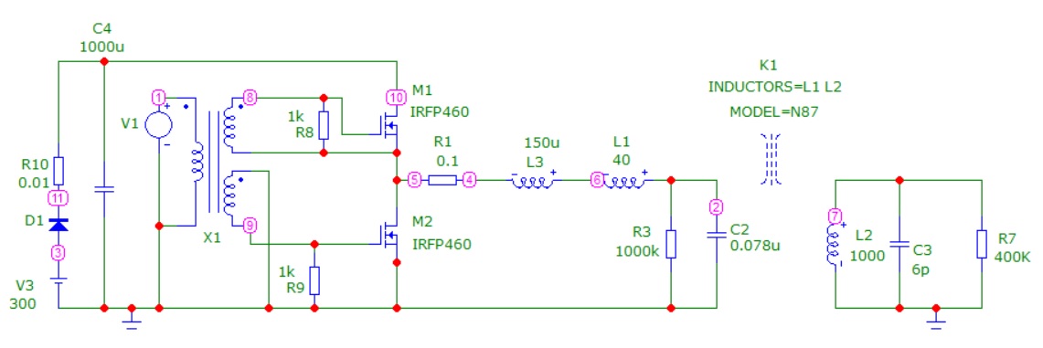
Модель полумостового преобразователя с резонансным контуром, образованным индуктивностью рассеяния и емкостью вторичной обмотки повышающего трансформатора, представлена на рисунке 1.

Рисунок 1 - Модель повышающего полумостового преобразователя
В данной модели меандр амплитудой 15 В и частотой 50 кГц от генератора V1 поступает на затворы полевых транзисторов M1 и M2 с противоположными фазами. В результате транзисторы открываются поочередно, перезаряжая емкость C2 с амплитудой 150 В от накопительного конденсатора C4, заряженного до 300 В от источника напряжения V3. Ток емкости протекает через первичную обмотку повышающего трансформатора L1, содержащую 40 витков, и индуктивность рассеяния трансформатора L3, составляющую 150 мкГн.
Величина индуктивности рассеяния измеряется на реальном повышающем трансформаторе методом замыкания вторичной обмотки. Обмотки трансформатора наматываются на керны П-образного сердечника из феррита N87. Площадь поперечного сечения магнитопровода составляет 1,89 см2, средняя длина магнитной линии — 18,8 см, толщина немагнитного зазора между П-образными половинами сердечника равна 0,1 мм.
Вторичная обмотка повышающего трансформатора содержит 1000 витков. Емкость вторичной обмотки равна 6 пФ. Нагрузкой в данной модели служит резистор R7, равный 400 кОм. В реальном источнике высокого напряжения нагрузкой служит умножитель напряжения, содержащий 16 секций умножения и высокоомный резистор, подключенный к выходу умножителя.
При подаче импульсов на первичную обмотку повышающего трансформатора в ней за счет индуктивности рассеяния и паразитной емкости вторичной обмотки возникают колебания высокой частоты, которые следует учитывать при проектировании и создании квазирезонансного преобразователя напряжения. Пример получения графиков в среде моделирования Micro-Cap, где предварительно перед экспериментами осуществлялись необходимые расчеты и построения, представлен на рисунке 2.

Рисунок 2 - Напряжение на вторичной обмотке (сверху) и ток через первичную обмотку трансформатора (снизу) при величине индуктивности рассеяния 150 мкГн
Частоту колебаний f0 можно определить следующим образом:
где Ls — индуктивность рассеяния, CVT — емкость сток-исток полевых транзисторов, C2 — емкость резонансного контура (рисунок 1), C3' = C3 ⋅ n2 — приведенная к первичной обмотке емкость C3, n = 25 – коэффициент трансформации, C3 — паразитная емкость вторичной обмотки трансформатора (рисунок 1).
При величине индуктивности рассеяния 150 мкГн период паразитных колебаний составляет 4,52 мкс, соответственно, резонансная частота равна 221 кГц, что согласуется с расчетной формулой. При увеличении индуктивности рассеяния амплитуда колебаний падает с 5,36 кВ до 3,56 кВ, частота также уменьшается с 221 кГц до 172 кГц, что согласуется с расчетами и позволяет оптимально выбирать частоту преобразования при изменениях индуктивности рассеяния, емкости вторичной обмотки трансформатора и емкости резонансного контура C2.
3. Методика проведения экспериментов
Для экспериментального определения частоты преобразования квазирезонансного режима, при которой произойдет коммутация мощных транзисторов при переходе тока первичной обмотки трансформатора через ноль, соберем высоковольтный блок, состоящий из двух высоковольтных трансформаторов, аналогичных модели. Полумостовая схема, использующаяся в реальном источнике высокого напряжения, представлена на рисунке 3.

Рисунок 3 - Полумостовая схема реального высоковольтного источника, собранного в лаборатории
В источнике первичные обмотки трансформаторов соединим параллельно, а вторичные подключим к симметричному умножителю напряжения из 16 ступеней (рисунок 4). Трансформаторы и умножитель напряжения поместим в резервуар с трансформаторным маслом (рисунок 5). Выход умножителя напряжения подключим к сопротивлению нагрузки 20 МОм, составленному из последовательно-параллельного соединения 16 высоковольтных резисторов по 5 МОм, 10 Вт, помещенных в трансформаторное масло (рисунок 6). Отметим, что в рентгеновском оборудовании нагрузкой будет служить сама рентгеновская трубка.

Рисунок 4 - Схема умножителя напряжения

Рисунок 5 - Трансформаторы и умножитель напряжения в реальном источнике

Рисунок 6 - Высоковольтные резисторы в качестве нагрузки в реальном источнике
Регистрацию тока первичной обмотки высоковольтного трансформатора осуществим с помощью трансформатора тока PE-51867NL, соединенного с осциллографом Tektronix TDS1012 (рисунок 7), а измерение высокого напряжения — с помощью цифрового вольтметра В7-40/4 с выносным делителем напряжения, помещенным в трансформаторное масло. Для вычисления КПД входной ток сети определим с помощью стрелочного амперметра переменного тока Э8030-М1.
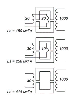
Отметим, что индуктивность рассеяния первичной обмотки высоковольтного трансформатора в ходе экспериментов изменяется благодаря использованию частей первичной обмотки, намотанных на разные керны сердечника (рисунок 8).

Рисунок 7 - Осциллограф (сверху) и киловольтметр (снизу), использующиеся в экспериментах

Рисунок 8 - Изменение индуктивности рассеяния первичной обмотки трансформатора
При намотке 40 витков на один керн сердечника трансформатора индуктивность рассеяния составляет 414 мкГн. При намотке 30 витков на один керн и 10 витков на другой индуктивность рассеяния составляет 258 мкГн. При намотке 20 витков на один керн и 20 витков на другой индуктивность рассеяния составляет 150 мкГн. Соотношение между количеством витков первичной и вторичной обмоток всегда остается постоянным, то есть 1:25.
4. Основные результаты
В ходе экспериментов обнаружено, что оптимальная величина индуктивности рассеяния составляет 150 мкГн, поскольку при меньших величинах резонансная частота становится слишком высокой для данного метода, а при больших величинах индуктивности рассеяния максимальное выходное напряжение источника падает значительно ниже 50 кВ.
Кроме этого, установлено, что на частотах ниже 20 кГц высоковольтный блок обладает приемлемым коэффициентом полезного действия, но работает в режиме жесткого переключения мощных транзисторов полумостовой схемы, сопровождаемого бросками напряжения, которые создают значительные помехи при применении высоковольтного источника для питания рентгеновской трубки в аналитическом оборудовании. Повышение частоты преобразования до 221 кГц или до 172 кГц невозможно из-за потерь в паразитной емкости вторичной обмотки высоковольтного трансформатора.
Однако возможно повышение рабочей частоты практически в два раза по сравнению с обычной полумостовой схемой преобразователя, где переключение транзисторов происходит независимо от фазы тока и частота преобразования чаще всего составляет 20 кГц.
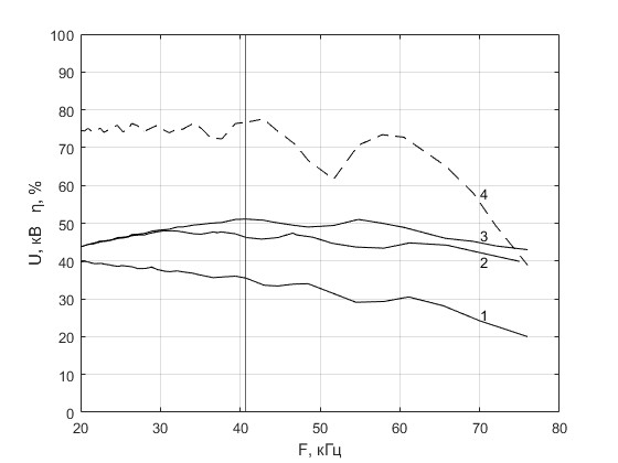
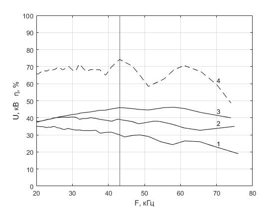
Итак, в нашем источнике высокого напряжения резонанс наблюдается на частотах 40 кГц или 42 кГц в зависимости от емкости резонансного контура C2. Результаты экспериментов при емкости резонансного контура C2 = 0,078 мкФ, образованной двумя параллельно соединенными конденсаторами, представлены на рисунке 9. Результаты экспериментов при суммарной емкости трех конденсаторов C2 = 0,117 мкФ — на рисунке 10.
На графиках (рисунки 9, 10) представлены зависимости выходного напряжения высоковольтного источника от частоты преобразования при значениях рабочего цикла 1/10 (кривая 1), 1/7 (кривая 2) и 1/5 (кривая 3). При значении рабочего цикла 1/5 мощность, рассеваемая в сопротивлении нагрузки, наибольшая из рассматриваемых, поэтому график КПД (кривая 4) относится к рабочему циклу, равному 1/5. Отметим, что значение рабочего цикла регулируется с помощью генератора на микроконтроллере ATMega16.

Рисунок 9 - Зависимость выходного напряжения (кривые 1, 2, 3) и КПД (4) от частоты преобразования при C2 = 0,078 мкФ

Рисунок 10 - Зависимость выходного напряжения (кривые 1, 2, 3) и КПД (4) от частоты преобразования при C2 = 0,117 мкФ
На графиках отчетливо прослеживается резонансное повышение КПД до 75% и выходного напряжения на частотах преобразования около 40 кГц (рисунок 9) и 42 кГц (рисунок 10) за счет квазирезонансного режима работы преобразователя высокого напряжения.

Рисунок 11 - Осциллограммы тока через первичную обмотку высоковольтного трансформатора при C2 = 0,078 мкФ и F = 31,8 кГц

Рисунок 12 - Осциллограммы тока через первичную обмотку высоковольтного трансформатора при C2 = 0,078 мкФ и F = 36,3 кГц

Рисунок 13 - Осциллограммы тока через первичную обмотку высоковольтного трансформатора при C2= 0,078 мкФ и F = 41,9 кГц

Рисунок 14 - Осциллограммы тока через первичную обмотку высоковольтного трансформатора при C2 = 0,078 мкФ и F = 58,5 кГц
Для демонстрации на рисунках 11–14 представлены осциллограммы тока через первичную обмотку высоковольтного трансформатора на частотах, при которых преобразователь работает в квазирезонансном режиме (C2 = 0,078 мкФ).
Важно, что транзисторы преобразователя переключаются при нулевом токе, а сама форма тока стремится к синусоидальной. Благодаря этому потери при коммутации транзисторов и закрывании обратных диодов уменьшаются, следовательно, уменьшаются помехи на выходе и обеспечивается минимальный уровень пульсаций выходного напряжения.
Отметим, что колебания в контуре затухают за счет передачи энергии в нагрузку и за счет несущественных потерь. В квазирезонансном режиме получается осуществить переключение транзисторов при переходе тока через ноль уже при затухающих колебаниях гораздо меньшей амплитуды. Источник питания отдает часть энергии в нагрузку, а колебательный контур всегда оказывается нагружен.
5. Заключение
Проведенные эксперименты показали, что работа полумостового преобразователя высокого напряжения в квазирезонансном режиме позволяет:
· повысить частоту преобразования практически в 2 раза по сравнению с обычной полумостовой схемой;
· увеличить КПД источника высокого напряжения до 75%;
· снизить уровень пульсаций выходного напряжения.
Полученные результаты будут крайне полезны в источниках для получения рентгеновского излучения.
