Formation of uniform cross-section segments when using fine round timber for production of hollow glued laminated beams
Formation of uniform cross-section segments when using fine round timber for production of hollow glued laminated beams
Abstract
The growth of timber use in wooden house building is facilitated by the implementation of new technologies that allow attracting additional resources and forecasting the properties of the products. One of the possible resources is fine round larch timber. The application of gluing technologies, providing the obtaining of high-quality and durable hollow timber used in house-building, will contribute to its development. The article substantiates the method of calculating the volume of wood in the hollow beam and the volume of the beam itself, which relies on the geometrical applications of the definite integral. In order to simplify the calculations and make them quicker, a user application has been developed that allows the selection of segments of the required dimensions to ensure the maximum strength of the hollow beam.
1. Введение
В общем объеме лесосечного фонда тонкомерная низкотоварная древесина в среднем составляет чуть более 30% и в большинстве своем при разработке делян остается на корню или уничтожается агрегатной техникой при валке деревьев
. Поэтому вопрос ее использования еще более обостряется. На Дальнем Востоке среди древесных пород лидирующее место у лиственницы даурской, занимающей 74,6% всей площади лесов, а среди группы хвойных пород — 85,9% , . Кроме того, за последние годы на территории Дальнего Востока таксационные показатели у лиственницы существенно изменились — средний диаметр у нее уменьшился до 24 см.Одним из путей решения проблемы может быть производство пустотелого клееного бруса. Такой брус известен не только в России, но и за рубежом. Например, во Франции применяется схема раскроя «Revue du bois», в Германии такой брус называется «кройц-балка», в США также существует технология производства пустотелых брусьев (inside-out beams)
, . Результаты сравнения прочностных показателей пустотелых брусьев с аналогичными показателями брусьев квадратного сплошного сечения показывают, что они приближаются к показателям для бруса сплошного сечения. Поперечное сечение пустотелого клееного бруса показано на рис. 1. Технологический процесс изготовления такого бруса предусматривает продольный раскрой на четыре сегмента, как правило, параллельно оси бревна, что связано с более высоким выходом продукции. Расчеты, выполненные в ТОГУ, показали, что расхождения в значениях между прочностными показателями брусьев сплошного и полого сечения составляют в среднем 0,42% . При этом ширина склеиваемой фаски сегмента (wch) должна составлять не менее 0,32 от ширины склеиваемого бруса , т. е. изменение ширины фаски позволяет подобрать оптимальные размеры сегмента.
Рисунок 1 - Общий вид полого клееного бруса:
1 – сегмент бруса; 2 – полость
2. Методы исследования и основные результаты
Объект исследования — технология переработки тонкомерных круглых лесоматериалов. Предмет исследования — методика определения объема самого пустотелого клееного бруса, получаемого из тонкомера, и объема древесины в нем.
Цель работы — определение объема самого пустотелого клееного бруса, получаемого из сегментов постоянного сечения при раскрое бревна параллельно сбегу, и объема древесины в нем. В настоящей работе решались следующие задачи: экспериментальная оценка сбега тонкомерных бревен из лиственницы; разработка методики определения объема сегментов и пустотелого бруса, склеиваемого из сегментов постоянного сечения, и программного приложения, позволяющего оперативно рассчитывать необходимые параметры пустотелого клееного бруса и его сегментов.
Для оценки сбега было измерено 24 бревна лиственницы даурской длиной 4 м. В соответствии с ГОСТ 2292-88 толщина бревен определялась как среднее арифметическое значений результатов измерений двух взаимно перпендикулярных диаметров с учетом смещения от нехарактерных участков (сучки, капы, прорости, трещины и т. п.), с шагом 0,5 м от комля к вершине.
Диаметр в комлевой части у бревен колебался от 13,5 до 23,5 см (средний — 18,4 см), а в вершинной — от 11,0 до 18,0 см (средний — 14,9 см). Средний сбег лиственничных бревен составил 0,87 см/м. В работе
средний сбег лиственницы для некомлевых бревен составляет 0,83 см/м.Схема раскроя получения бруса из сегментов постоянного сечения показана на рис. 2.

Рисунок 2 - Схема изготовления бруса из сегментов постоянного сечения
– сортировка по группам диаметров и качеству;
– окорка бревен;
– торцовка бревен в размер;
– формирование фасок на бревне с 4-х сторон;
– продольная распиловка бревна на 4 сегмента;
– формирование сушильных штабелей;
– сушка сегментов;
– нанесение клея;
– сборка бруса из сегментов;
– склеивание (прессование);
– калибрование бруса;
– упаковка и складирование.
Объем древесины в пустотелом брусе, получаемом при раскрое тонкомерных круглых лесоматериалов параллельно оси и параллельно сбегу, можно определить, воспользовавшись геометрическим приложением определенных интегралов
. При этом для простоты расчетов предполагается, что бревно представляет собой тело, образованное вращением, например, прямой вокруг координатной оси.Тогда объем древесины пустотелого бруса
Зная такие параметры как длина бревна
Объем горбыля
где
где

Рисунок 3 - Схема для определения объемов горбылей при раскрое бревна
При расчете объема древесины пустотелого бруса
где
Объем пустотелого бруса рассчитывается как
где
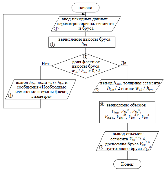
Для ускорения процесса вычислений было разработано пользовательское программное приложение, описание работы алгоритма которого в виде обобщенной блок-схемы дано на рис. 4.

Рисунок 4 - Обобщенная блок-схема алгоритма приложения

Рисунок 5 - Пользовательское приложение с исходными данными

Рисунок 6 - Приложение с результатами вычисления
3. Заключение
В статье отражены результаты экспериментально определенного сбега тонкомерных бревен лиственницы даурской. По итогам рассмотрения научных работ по имеющимся технологиям изготовления пустотелого клееного бруса предложена методика определения объема древесины в пустотелом брусе и объема самого бруса, позволяющая более точно рассчитать не только объем бруса, но и его массу. Применение данной методики позволяет повысить эффективность его использования в конструкциях различных сооружений.
В работе для ускорения процесса вычислений и оперативного подбора из тонкомерных бревен сегментов постоянной высоты (ширины), обеспечивающих максимальную прочность пустотелого клееного бруса, впервые разработаны алгоритм и соответствующее пользовательское приложение, которое, кроме того, позволит прогнозировать выход пустотелого бруса требуемого сечения из имеющихся тонкомерных круглых лесоматериалов.
Сегменты, получаемые при раскрое бревна по сбегу, имеют постоянную толщину и структуру, близкую к радиальной, что обеспечивает не только высокую прочность склеивания, но и высокое качество сушки за счет формирования сушильных штабелей из отсортированных сегментов с постоянной толщиной.
Расчеты подтверждают, что масса пустотелого бруса меньше, чем цельного таких же размеров. Для практического применения пустотелого бруса в производстве ведется подготовка разработки технических условий с последующим утверждением соответствующего нормативного документа, в ходе которой используется представленное приложение.
