ONLINE SERVICE FOR IMAGE-BASED ASSESSMENT OF THE RESIDENTIAL PROPERTY APPEARANCE
ONLINE SERVICE FOR IMAGE-BASED ASSESSMENT OF THE RESIDENTIAL PROPERTY APPEARANCE
Abstract
This article presents a description of an online service for automated image-based evaluation of visual attractiveness of residential properties. The system allows to determine the room type in a photo, analyse and assess visual attractiveness both for specific rooms and for the whole real estate object based on training data.
The work examines the issue of low digitalisation of the real estate sector. It also demonstrates the difficulties faced by estate agents, potential buyers and tenants on a daily basis, which confirms the necessity of developing such a system.
The architecture of the developed system is described, including client-server interaction, neural network image processing pipeline, as well as mechanisms of integration with existing real estate platforms via REST API. Key functional and non-functional requirements to the system are reviewed to ensure high classification accuracy and fast image processing.
The stages of informational interaction demonstrating the optimised business process with the application of the proposed solution are presented. A scenario of the service usage visualised with the help of a corresponding diagram is developed.
1. Введение
В условиях большой конкуренции бизнесу приходится адаптироваться и внедрять в свою работу информационные системы, позволяющие ускорить работу и сократить расходы. По данным исследования ИСИЭЗ НИУ ВШЭ «Индекс цифровизации отраслей экономики и социальной сферы»
, можно заметить, что сфера недвижимости является одной из самых нецифровизированных областей. Большое количество бизнес-процессов обладают проблемами, которые можно решить при помощи внедрения современных технологий. На рисунке 1 представлена гистограмма, отображающая индексы цифровизации отраслей экономики и социальной сферы.
Рисунок 1 - Индекс цифровизации отраслей экономики и социальной
Проблема, с которой сталкиваются многие риэлторы ежедневно, а также лица, находящиеся в поиске новой жилой площади – оценка визуальной составляющей недвижимости и ранжирование этих данных для ускорения доступа к ним. Такая работа имеет субъективный фактор, из-за чего внутри одного риэлторского агентства разные сотрудники формируют хаотичный массив данных. Также не исключается и человеческий фактор – допускаются ошибки, связанные с неправильной оценкой недвижимости и формированием неточных рекомендаций для клиентов. Автоматизация этого процесса позволит унифицировать результаты, ускорить процесс и исключить ошибки.
Решить эту проблему можно с помощью использования современных технологий для анализа данных, основанных на методах машинного обучения.
Нейронная сеть способна определять тип комнаты и более точно оценивать сходную с ней недвижимость. Это позволяет получать на выходе сопоставимую оценку. Внедрение этой технологии сократит затрачиваемые временные и человеческие ресурсы, даст преимущество перед конкурентами
.Испанская компания «Resb.ai» разработала ряд моделей, способных оценивать визуальную привлекательность недвижимости, ее состояние и потенциал
. Система предполагает возможность загрузки изображений объекта недвижимости и их последующую оценку по каждому из параметров. Недостатком данного решения является его ориентация на англоязычный рынок недвижимости, нестабильность потенциального сотрудничества с российскими компаниями в связи с геополитической ситуацией, а также неактуальный набор данных для оценки объектов недвижимости на территории РФ в связи с культурными различиями. Эти недостатки можно исключить, если разработать улучшенный аналогичный сервис, направленный на российский рынок недвижимости.2. Анализ требований к решению
В настоящее время подбор жилой недвижимости осуществляется вручную риэлтором или человеком, который ищет новое место для проживания, с использованием онлайн-платформ, публикующих объявления о продаже или сдаче недвижимости. Этот процесс выглядит следующим образом:
1) лицо, нуждающееся в новой жилой площади, определяет требования для ее поиска: район, цена, количество и типы комнат, стиль оформления, качество ремонта и прочее;
2) человек, осуществляющий поиск, указывает данные параметры в имеющихся фильтрах онлайн-платформ;
3) система выводит результаты, соответствующие требованиям;
4) лицо, осуществляющее отбор, рассматривает каждый объект недвижимости, отбирая наиболее соответствующие его требованиям; при этом на этом этапе часто попадаются объявления, не соответствующие ожидаемому уровню качества и визуальной привлекательности.
Рассмотренный процесс занимает значительную часть времени рабочего дня у риэлтора или человека, осуществляющего поиск нового жилья лично. В крупных городах добавление новых объектов недвижимости происходит каждый день, что приводит к огромным тратам человеко-часов.
Для оптимизации такого процесса, как оценка внешнего вида жилых помещений на основе изображений, составлены следующие функциональные требования:
1) возможность классификации комнаты на изображении;
2) балльная оценка визуальной привлекательности каждого изображения в зависимости от типа комнаты на нем;
3) агрегирование оценок отдельных помещений для формирования общей оценки объекта недвижимости;
4) возможность интеграции системы с существующими сервисами.
К нефункциональным требованиям системы относятся:
1) среднее время оценки одного объекта недвижимости должно быть не более трех секунд;
2) уровень точности классификации и оценки изображений должен превышать 90%;
3) сервис должен быть доступен круглосуточно 99,9% времени;
4) должна быть обеспечена информационная безопасность данных пользователей в соответствии с российским законодательством
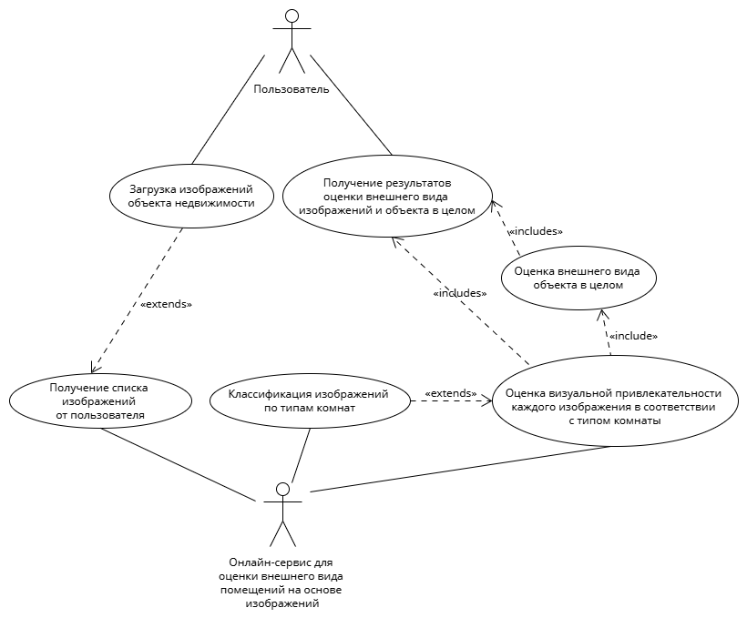
.На основе разработанных требований сформирована диаграмма вариантов использования онлайн-сервиса, представленная на рисунке 2.

Рисунок 2 - Диаграмма вариантов использования сервиса
3. Архитектура и программные решения
Разрабатываемая система представляет собой клиент-серверное web-приложение, которое интегрируется с другими онлайн-сервисами в сети посредством API с применением архитектурного подхода REST.
На рисунке 3 изображена диаграмма архитектуры компонентов решения.

Рисунок 3 - Архитектура решения
1. Хранилища.
2. Сервис классификации и оценки.
3. Серверная инфраструктура.
Хранилища содержат данные об объектах недвижимости, их изображениях и результатах оценки. Основной базой данных выступает PostgreSQL, обеспечивающая долгосрочное хранение. В качестве временного хранилища, предназначенного для кэширования, используется Redis, работающая по принципу «ключ-значение». Redis позволит сократить количество обращений к основной базе данных и ускорить работу сервиса.
Сервис классификации и оценки состоит из:
- программного интерфейса, который обрабатывает запросы от клиента, реализует взаимодействие конвейера нейросетей, сохраняет результаты оценки в базу данных, а также выполняет вычислительные функции для формирования оценки объекта в целом. Программный интерфейс реализован с помощью языка Python и фреймворка FastAPI.
- конвейера нейросетей, позволяющего определить тип комнаты на изображении и оценить её внешний вид. Сам конвейер включает в себя дообученную нейросетевую модель на основе архитектуры YOLOv11 для классификации изображения комнаты, а также ряд моделей для каждого класса комнаты, оценивающих изображение в соответствии с его типом
. Модели нейросетей для оценки используют сиамскую архитектуру, построенную на Keras .Серверная инфраструктура базируется на операционной системе Ubuntu 22.04. В качестве веб-сервера выступает Nginx, который используется как reverse-proxy, принимая запросы от клиента и перенаправляя данные на программный интерфейс
. Доступ к программному интерфейсу обеспечивает Gunicorn, представляя собой мастер-процесс для асинхронных (ASGI) Uvicorn-воркеров, которые, в свою очередь, увеличивают производительность сервиса, обрабатывая несколько запросов одновременно .Предложенная архитектура позволит реализовать наиболее отказоустойчивое решение.
4. Сценарий работы онлайн-сервиса
На диаграмме последовательности, изображенной на рисунке 4, представлен стандартный процесс взаимодействия пользователя с онлайн-платформой с объявлениями по недвижимости, имеющей интеграцию с онлайн-сервисом оценки внешнего вида жилых помещений.

Рисунок 4 - Диаграмма последовательности стандартно сценария работы онлайн-сервиса
1) пользователь загружает изображения объекта на онлайн-платформу с объявлениями для продажи или сдачи недвижимости;
2) онлайн-платформа передает изображения на API онлайн-сервиса оценки внешнего вида жилых помещений для последующей обработки;
3) API сервиса направляет изображения в нейросетевую модель, предназначенную для классификации помещения по типу (гостиная, кухня, спальня и т. д.);
4) для каждого изображения выполняется определение типа комнаты;
5) классифицированные изображения передаются в нейросеть, отвечающую за оценку визуального состояния помещений;
6) оценивается визуальная привлекательность каждого изображения в соответствии с его типом;
7) после завершения обработки всех изображений, API сервиса вычисляет итоговую оценку всего объекта на основе оценок отдельных изображений;
8) изображения и полученные результаты сохраняются в базу данных;
9) API онлайн-сервиса отправляет результат работы нейросетей онлайн-платформе с объявлениями по недвижимости;
10) платформа производит необходимые действия с полученными данными.
В результате этого информационного обмена у объекта недвижимости возникает новый параметр – оценка визуальной привлекательности. Наличие этого параметра упрощает агрегирование объектов, добавляя расширенные возможности для фильтрации и сортировки. Обработка массива объектов позволит упорядочить его по визуальной оценке, упрощая поиск нужной недвижимости.
5. Заключение
В процессе исследования была сформирована архитектура системы, включающая клиент-серверное взаимодействие, нейросетевой конвейер для обработки изображений и хранилище данных. Составлен основной технологический стек программных инструментов для последующей реализации в соответствии с требованиями. Использование Rest API позволит проводить интеграцию с внешними онлайн-платформами, что дает возможность использовать сервис в существующих экосистемах недвижимости.
Разрабатываемый онлайн-сервис автоматизирует процесс оценки визуальной привлекательности жилых помещений, используя современные методы машинного обучения и нейросетевые модели. Применение данной технологии позволит значительно сократить временные затраты риэлторов и людей, находящихся в поиске новой жилой площади, минимизировать субъективность оценки и стандартизировать процесс анализа недвижимости. Внедрение подобного сервиса будет способствовать цифровизации сферы недвижимости и упростит взаимодействие между риэлторами и клиентами.
Потенциальными потребителями такого решения могут быть крупные агрегаторы онлайн-объявлений по недвижимости, частные риэлторы, государственные органы, а также строительные компании.
