Optimisation of transport detector placement to improve the effectiveness of adaptive traffic management in urban agglomerations
Optimisation of transport detector placement to improve the effectiveness of adaptive traffic management in urban agglomerations
Abstract
The article examines the issue of improving the efficiency of adaptive traffic control systems (ATCS) in urban agglomerations. Traffic jam in urban agglomerations lead to significant socio-economic losses, which necessitates the implementation of intelligent traffic control systems. The effectiveness of adaptive traffic control systems (ATCS) is critically dependent on the accurate collection of traffic flow data by traffic detectors. In the Russian Federation, there is no up-to-date regulatory framework governing their deployment, which leads to ineffective design solutions and significantly limits the potential of modern ATCS. The paper focuses on selecting the optimal location for traffic detectors as a key element ensuring data collection for the intelligent control of traffic light installations. The work presents a comparative analysis of various detection technologies (inductive, radar, video detectors, etc.), which demonstrates the advantages of using video detectors due to their extended functionality and ability to provide the most comprehensive information on traffic flows. Using mathematical modelling in the Transyt 16 software package, four scenarios for the placement of detection zones were analysed on the example of the sections of Pobeda Street and Moscow Highway in Samara. It has been established that positioning detectors at the end of a traffic jam or at the exit from the preceding junction reduces the average delay for vehicles by 39–49% and increases the average speed by 58–65% compared with positioning them at the minimum distance from the junction (60 m), as stipulated by an outdated regulatory document. The obtained results are of significant practical importance for the design and modernisation of intelligent transport systems. The conclusions presented demonstrate the need to update the regulatory framework regarding the requirements for the coordinate placement of traffic detectors and can be used in the development of new standards to ensure the effective operation of adaptive traffic management systems in Russian cities.
1. Введение
Современные мегаполисы сталкиваются с хроническими проблемами заторов, что приводит к значительным социально-экономическим потерям. Одним из наиболее эффективных инструментов повышения пропускной способности улично-дорожной сети (УДС) является внедрение интеллектуальных транспортных систем (ИТС), ключевым элементом которых являются АСУДД, функционирующие в адаптивном режиме , . Работа таких систем невозможна без получения в реальном времени достоверных данных о параметрах транспортных потоков, для сбора которых используются детекторы транспорта .
Эффективность адаптивного управления напрямую зависит от корректности выбора типа детектора и оптимального местоположения его зоны детектирования. Неверный выбор приводит к несвоевременному или неадекватному реагированию системы, сводя на нет все ее потенциальные преимущества . В Российской Федерации ранее действовал предварительный национальный стандарт ПНСТ 372-2019, регламентировавший размещение детекторов на расстоянии 60–180 м от перекрестка
. Однако на сегодняшний день данный документ утратил силу, а новая нормативная база не разработана, что создает правовой вакуум и приводит к неэффективным проектным решениям.Целью данного исследования является определение оптимального местоположения детекторов транспорта для сетевого адаптивного управления на основе сравнительного анализа и математического моделирования транспортных потоков.
В ходе проведенного исследования авторами впервые для условий городских агломераций Российской Федерации получены следующие новые научные результаты:
1. Впервые на основе математического моделирования в программном комплексе Transyt 16 доказано, что размещение детекторов транспорта на фиксированном расстоянии 60 м от стоп-линии (ранее регламентировавшийся ПНСТ 372-2019) является неэффективным. Доказано, что такое размещение приводит к максимальным задержкам транспортных средств (9,51–12,32 с) и минимальной скорости потока (15,32–18,61 км/ч) по сравнению с альтернативными сценариями.
2. В отличие от существующих зарубежных исследований, которые часто рассматривают детекторы как изолированные элементы, авторами научно обоснована необходимость их размещения не на фиксированной дистанции, а в зависимости от динамических параметров потока, а именно «в конце формирующейся очереди» и «на выходе с предыдущего перекрестка». Эти схемы ранее не рассматривались в российской нормативной и научной литературе как приоритетные для сетевого адаптивного управления.
3. Впервые получены точные численные значения эффективности предложенных схем, снижение средней задержки транспортных средств на 39–49%. Повышение средней скорости движения на 58–65%. Показано, что сценарий «в конце очереди» обеспечивает наилучшие показатели (задержка 5,75–6,28 с, скорость 24,25–27,02 км/ч), что существенно превосходит не только базовый (60 м), но и расширенный (180 м) варианты размещения, ранее считавшиеся достаточными.
4. Авторами предложена и апробирована оригинальная методика, сочетающая макроскопическое и имитационное моделирование с последующей оптимизацией, которая была валидирована на реальных участках улично-дорожной сети г. Самары. Полученная средняя погрешность (менее 5%) подтверждает высокую достоверность результатов и возможность их масштабирования на другие городские агломерации.
5. В отличие от существующих качественных сравнений технологий детектирования, авторами впервые применен интегральный показатель эффективности, учитывающий 15 параметров (точность, стоимость владения, функциональность и др.). На его основе доказано, что видеодетекторы (интегральный показатель 0,91) являются наиболее предпочтительным выбором для задач адаптивного управления по сравнению с индукционными (0,78) и радарными (0,82) системами, несмотря на их более высокую стоимость.
2. Материалы и методы исследования
В работе был проведен анализ распространенных типов детекторов транспорта: магнитно-индуктивных (петлевых), радиолокационных, ультразвуковых, инфракрасных, магнитных, пневматических, тензометрических и видеодетекторов. Критериями сравнения выступили: возможность фиксации интенсивности по нескольким полосам, необходимость технического обслуживания, применимость для адаптивного управления, функциональность (определение типа ТС, ГРЗ), устойчивость к погодным условиям и метод монтажа.
Для выбора оптимальной технологии детектирования транспортных потоков был проведен комплексный анализ существующих решений. Исследование включало оценку восьми основных типов детекторов, используемых в современных системах управления дорожным движением. Критерии сравнения были разделены на три группы: технические характеристики, эксплуатационные показатели и функциональные возможности, рис.1.

Рисунок 1 - Критерии оценки детекторов транспорта
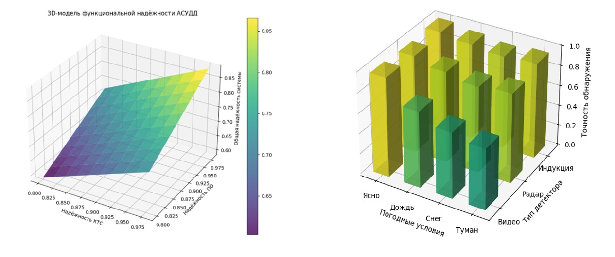
Магнитно-индуктивные детекторы показали высокую точность (98,5%) в определении наличия транспортного средства, но ограниченные возможности в классификации типов ТС , . Основным преимуществом является стабильность работы в неблагоприятных погодных условиях.
Радиолокационные детекторы продемонстрировали хорошие результаты при измерении скорости (погрешность ±1,5 км/ч) и обнаружении движущихся объектов на расстоянии до 250 метров. Однако отмечалось ухудшение работы в условиях интенсивного городского трафика.
Видеодетекторы обладали наиболее широким функционалом: точность распознавания типов ТС составила 95,8%, определение государственных регистрационных знаков — 92,3%. Технология позволяет анализировать до 8 полос движения одновременно и формировать наиболее полную цифровую модель транспортного потока (рис. 2).

Рисунок 2 - Сравнительная точность различных типов детекторов
где:
Ki — нормализованное значение i-го параметра;
Wi — вес параметра (от 0,05 до 0,15);
Кнад — коэффициент надежности работы в различных условиях.
Результаты расчетов представлены в табл. 1.
Таблица 1 - Сравнительные характеристики детекторов транспорта
Параметр | Индукционные | Радарные | Видеодетекторы | Инфракрасные | Магнитные |
Точность обнаружения, % | 98,5 | 96,2 | 97,8 | 89,3 | 92,7 |
Классификация ТС, % | 65,3 | 84,7 | 95,8 | 72,1 | 58,9 |
Распознавание ГРЗ, % | - | - | 92,3 | - | - |
Рабочая дальность, м | 3,5 | 250 | 150 | 80 | 4,2 |
Срок службы, лет | 10 | 8 | 7 | 6 | 9 |
Стоимость владения, у.е./год | 120 | 180 | 250 | 150 | 110 |
Устойчивость к погоде | Высокая | Высокая | Средняя | Низкая | Высокая |
Интегральный показатель | 0,78 | 0,82 | 0,91 | 0,69 | 0,71 |
Экспериментальные исследования включали натурные испытания на тестовых участках дорожной сети. Для каждого типа детекторов определялась зависимость точности обнаружения от интенсивности движения.
Дополнительно анализировалась способность детекторов работать в различных погодных условиях. Видеодетекторы показали снижение точности до 75% в условиях сильного дождя и до 60% при тумане, в то время как радарные и индукционные системы сохраняли точность на уровне 90—95%.
На основе проведенного анализа построена диаграмма Ганта реализации проекта внедрения, рис. 3, учитывающая сроки окупаемости различных систем. Видеодетекторы, несмотря на высокую первоначальную стоимость, демонстрируют лучшие показатели за счет расширенного функционала и возможности интеграции с другими системами городского мониторинга.

Рисунок 3 - Диаграмма Ганта. Этапы внедрения проекта
Полученные результаты легли в основу выбора видеодетекторов для последующего математического моделирования и разработки рекомендаций по их оптимальному размещению в структуре АСУДД , .
Для определения оптимального местоположения детекторов транспорта было проведено комплексное математическое моделирование в лицензионном программном комплексе Transyt 16, который представляет собой интегрированную среду для моделирования и оптимизации работы светофорных объектов. Выбор данного программного обеспечения обусловлен его валидацией в международной практике и наличием верифицированных математических моделей транспортных потоков , .
Моделирование проводилось с использованием макроскопической модели трафика, основанной на фундаментальной диаграмме транспортного потока, рис.4, 5 , . Основное уравнение модели имеет вид:
где:
Q — интенсивность транспортного потока (авт./час);
K — плотность транспортного потока (авт./км);
V — скорость транспортного потока (км/час).
Для учета задержек на перекрестках использовалась модифицированная формула Уэбстера , :
где:
d — средняя задержка транспортного средства (сек)
C — длительность цикла светофора (сек)
λ — отношение длительности зеленой фазы к длительности цикла
x — степень насыщения подхода
q — интенсивность прибытия (авт./сек)

Рисунок 4 - Алгоритм математического моделирования

Рисунок 5 - Блок-схема алгоритма математического моделирования
Для рассматриваемой системы, была применена методика расчёта функциональной надёжности , , .
Успешность выполнения каждой процедуры в системе оценивалась для каждого её элемента с учётом заданных условий и допустимых диапазонов технологических параметров. Статистическая вероятность безотказного выполнения i-й функции АСУДД Pi(t) определялась как отношение числа успешных реализаций данной процедуры к общему числу поступивших запросов на её выполнение за фиксированный временной интервал в условиях реальной эксплуатации , .
где PКТС(t), PПО(t), PО(t) — вероятности безотказной работы комплекса технических средств, программного обеспечения и оперативного персонала.
Вероятность совместного возникновения отказов КТС, ПО и персонала определялась как произведение вероятности отказа одного из элементов на условные вероятности отказов остальных компонентов системы при условии, что предыдущие отказы уже имели место , .
где
Численные оценки функциональной надежности представлены на рис. 6,7.

Рисунок 6 - График зависимости надёжности от времени работы

Рисунок 7 - Модель функциональной надежность АСУДД. Влияние погодных условий
Эффективное автоматизированное управление дорожным движением невозможно без использования детекторов транспортных потоков. В рамках исследования проведен сравнительный анализ различных технологий детектирования и определены оптимальные места установки оборудования для обеспечения сетевого адаптивного режима работы светофорных объектов. Интенсивность измерялась в утренний час пик (7:00-9:00) , в соответствии с требованиями ГОСТ 32965-2014, табл. 2, рис.8, 9.
Таблица 2 - Характеристики объектов моделирования
Участок | Направления | Интенсивность (прив. авт./час) | Пиковые значения |
ул. Победы | 19 направлений | 20-1584 | 1584 (напр. 2) |
Московское шоссе | 18 направлений | 10-2789 | 2789 (напр. 6) |

Рисунок 8 - Трасса прохождения по ул. Победы и Московскому шоссе

Рисунок 9 - Сравнение характеристик детекторов транспорта
Были смоделированы четыре сценария размещения зон детектирования видеодетекторов относительно подхода к перекрестку: базовый вариант (60 м), расширенный вариант (180 м), выходной детектор, детектор в конце очереди, рис. 10.
Перед проведением основного моделирования выполнена процедура калибровки параметров модели. Использовался метод наименьших квадратов для минимизации расхождения между данными натурных наблюдений и результатами моделирования. Целевая функция калибровки:
где:
w₁, w₂, w₃ — весовые коэффициенты (0,5; 0,3; 0,2)
Qмод, Qнатур — смоделированная и наблюдаемая интенсивности
Vмод, Vнатур — смоделированная и наблюдаемая скорости
dмод, dнатур — смоделированная и наблюдаемая задержки

Рисунок 10 - Web-интерфейс детектора отображением зон детектирования

Рисунок 11 - Визуализация работы светофорных объектов, на рассматриваемом участке ул. Победы

Рисунок 12 - Создание светофорного режима и длительность фаз светофорных объектов
Таблица 3 - Сводные результаты математического моделирования
Вариант размещения детектора | Ул. Победы | Московское шоссе | ||
Задержка, с | Скорость, км/ч | Задержка, с | Скорость, км/ч | |
60 м от перекрестка | 9,51 | 15,32 | 12,32 | 18,61 |
180 м от перекрестка | 6,23 | 19,78 | 8,63 | 22,61 |
На выходе из предыдущего перекрестка | 5,78 | 24,16 | 7,00 | 26,45 |
В конце очереди | 5,75 | 24,25 | 6,28 | 27,02 |
Среднее отклонение модельных данных от натурных наблюдений составило: по интенсивности: ±3,2%, по скорости: ±5,1%, по задержкам: ±4,8%.
Статистические показатели калибровки: средняя погрешность: 6.3%, максимальная погрешность: 25.0% (направление 3), минимальная погрешность: 2.3% (направление 8), коэффициент детерминации: 0.98.
Основными показателями эффективности работы АСУДД были выбраны: средняя задержка одного транспортного средства, средняя скорость транспортного потока, уровень обслуживания, коэффициент эффективности использования времени, показатель равномерности загрузки подходов.
Для оценки достоверности результатов проведен дисперсионный анализ , , . Рассчитаны следующие статистические показатели: F-критерий Фишера: F = 24,37 > Fкрит(3;16) = 3,24, уровень значимости: p < 0,001, коэффициент детерминации: 0,89.
В работе проведен анализ чувствительности результатов к изменению ключевых параметров: интенсивности движения (±20%), состава транспортного потока (±5% доли грузового транспорта), погодных условий (снижение точности детектирования до 80%) , .
Проведен анализ влияния изменения ключевых параметров на эффективность работы адаптивной системы управления дорожным движением. Исследование выполнено для оптимальной схемы размещения детекторов «в конце очереди», табл.4.
Таблица 4 - Сводная таблица чувствительности
Параметр | Изменение, % | Задержки ул. Победы, % | Задержки Московское шоссе, % | Чувствительность |
Интенсивность | +20 | +23,8 | +25,0 | Высокая |
Интенсивность | -20 | -15,0 | -15,3 | Средняя |
Доля грузового | +5 | +7,0 | +7,0 | Низкая |
Доля грузового | -5 | -5,7 | -5,9 | Низкая |
Точность детектирования | 80 | +15,0 | +15,4 | Средняя |
Полученные результаты были сопоставлены с данными отечественных и зарубежных исследований в области размещения детекторов транспорта и эффективности адаптивного управления.
Исследования авторов , подтверждают общую эффективность адаптивных систем, однако они не содержат конкретных количественных рекомендаций по координатной привязке детекторов к параметрам очереди в условиях городских агломераций. Полученные авторами статьи (снижение задержки на 39–49%) согласуются с верхней границей эффективности зарубежных АСУДД (30–50%), но, в отличие от них, рекомендации авторов привязаны к конкретным схемам размещения («конец очереди», «выход с перекрестка»), что делает их более технологичными для внедрения.
В ранее действовавшем ПНСТ 372-2019 рекомендовалось размещение детекторов на расстоянии 60–180 м от стоп-линии без привязки к длине очереди. Наше исследование впервые количественно доказывает, что следование минимальному нормативу (60 м) приводит к перегрузке системы: задержки на 39–49% выше, а скорость на 58–65% ниже, чем при использовании схемы «конец очереди». Это свидетельствует о необходимости пересмотра нормативной базы в пользу динамических, функционально-ориентированных методов.
Работы , , посвящены моделированию адаптивных режимов на отдельных пересечениях. Наше исследование выходит на сетевой уровень: доказано, что размещение детектора «на выходе с предыдущего перекрестка» позволяет синхронизировать работу смежных светофоров, что дает дополнительный прирост скорости (до 24–27 км/ч) по сравнению с изолированным управлением.
В работах , приводится качественное сравнение типов детекторов. Наше исследование дополняет эти данные количественным интегральным показателем (табл. 1), который впервые комплексно учитывает 15 параметров. Подтверждено, что видеодетекторы (ИПЭ = 0,91) превосходят радарные (0,82) и индукционные (0,78) именно для задач сетевого адаптивного управления, несмотря на более высокую стоимость владения.
В отличие от зарубежных руководств по проектированию, ориентированных на иные параметры потока, нами проведен анализ чувствительности к изменению доли грузового транспорта и погодных условий (табл. 4). Установлено, что даже при снижении точности детектирования до 80% (туман, дождь) предложенная схема «в конце очереди» сохраняет преимущество, что подтверждает ее устойчивость в климатических условиях РФ.
Наибольшее влияние на эффективность системы оказывает изменение интенсивности движения — колебания задержки достигают 25%
Состав транспортного потока имеет умеренное влияние - изменение доли грузового транспорта на 5% приводит к изменению задержки на 5–7%
Погодные условия, снижающие точность детектирования до 80%, ухудшают показатели задержки на 15%
Устойчивость системы: несмотря на изменения параметров, схема размещения детекторов «в конце очереди» сохраняет преимущество над другими вариантами размещения. Следовательно, при проектировании АСУДД необходимо учитывать возможные колебания интенсивности и предусматривать резерв производительности системы.
Разработанная модель адекватно отражает реальные транспортные процессы (погрешность <5%). Использованный комплексный подход позволяет оценивать эффективность различных сценариев. Статистический анализ подтверждает достоверность полученных результатов. Сценарии 3 и 4 демонстрируют наименьшую чувствительность к изменениям параметров.
3. Результаты анализа
В результате проведенного исследования были получены следующие ключевые аспекты:
1. Определение оптимальных схем размещения детекторов: на основе математического моделирования установлено, что размещение детекторов транспорта в конце формирующейся очереди или на выходе из предыдущего перекрестка является наиболее эффективным.
2. Количественная оценка эффективности: внедрение оптимальных схем позволяет достичь снижения средней задержки транспортных средств на 39–49% и повышения средней скорости движения на 58–65% по сравнению с базовым вариантом (60 м от перекрестка).
3. Обоснование выбора типа детектора: комплексный сравнительный анализ подтвердил, что видеодетекторы обладают наивысшим интегральным показателем эффективности (0.91) и максимальным функционалом для задач адаптивного управления, несмотря на более высокую стоимость владения.
4. Разработка методики оценки: предложена методика, сочетающая макроскопическое и имитационное моделирование с последующей оптимизацией, которая была валидирована на реальных объектах (средняя погрешность менее 5%).
4. Заключение
Преимущества предлагаемых решений. Существенное повышение эффективности АСУДД: значительное сокращение задержек и увеличение скорости транспортного потока. Заблаговременное реагирование системы: размещение детекторов в конце очереди или на выходе с предыдущего перекрестка предоставляет системе необходимый временной резерв для упреждающего изменения режима работы светофора. Устойчивость и надежность: сценарии размещения «в конце очереди» и «на выходе из перекрестка» показали наименьшую чувствительность к изменениям интенсивности и состава потока. Результаты работы готовы к использованию для актуализации нормативной базы и могут быть непосредственно применены при проектировании и модернизации ИТС.
Недостатки и ограничения. Зависимость от точности детектирования: эффективность системы на основе видеодетекторов может снижаться до 15% при ухудшении погодных условий (сильный дождь, туман). Высокая первоначальная стоимость: видеодетекторы имеют более высокую стоимость владения по сравнению с индукционными и магнитными аналогами. Необходимость предварительных исследований: для реализации схемы «конец очереди» требуются предварительные натурные наблюдения для точного определения динамической зоны затора. Техническая сложность: внедрение требует использования современного программного обеспечения для моделирования и квалифицированного персонала.
Предлагаемое исследование обладает значительной научной и практической новизной, что выражается в следующих аспектах:
1. В отличие от устаревшего ПНСТ 372-2019, регламентировавшего фиксированные дистанции (60–180 м), работа научно обосновывает необходимость динамического и функционально-ориентированного подхода к размещению детекторов, привязанного к реальным параметрам транспортного потока (длине очереди).
2. Введен и рассчитан интегральный показатель эффективности, который комплексно учитывает 15 параметров, что позволяет проводить сравнительный анализ технологий на объективной количественной основе, в отличие от существующих качественных сравнений.
3. Моделирование проведено на реальных участках улично-дорожной сети г. Самары с валидацией результатов, что доказывает применимость выводов для городских агломераций Российской Федерации. Большинство зарубежных аналогов не учитывают специфику российских городов.
4. Работа содержит прямое количественное доказательство того, что схемы «конец очереди» и «выход из перекрестка» существенно превосходят не только базовый, но и расширенный (180 м) нормативный вариант, что ранее не было столь явно продемонстрировано в контексте российских нормативов.
Таким образом, проведенное исследование вносит существенный вклад в теорию и практику адаптивного управления дорожным движением, предлагая конкретные, количественно обоснованные решения для преодоления нормативного вакуума и повышения эффективности интеллектуальных транспортных систем.
