Определение выходов скальных пород в Билибинском и Чаунском районах Чукотского АО
Определение выходов скальных пород в Билибинском и Чаунском районах Чукотского АО
Аннотация
Анализ выхода скальных пород необходим для планирования разведочных работ, управления ресурсами региона, а также проектирования или строительстве инфраструктурных объектов. Ручное картирование выходов скальных пород является крайне трудозатратным и ресурсоемким процессом, так как требует наличия наблюдений, множества спутниковых снимков, и создания критериев определения выхода скальных пород на поверхность с анализом возможных обнажений скальных пород.
На данный момент для определения выходов скальных пород используется ручное картирование областей или автоматическое, основанное на нейронных сетях /машинном обучении, объектно-ориентированном анализе, спектральном картировании. Тем не менее большая часть автоматических методов требуют разработки собственной эксплуатационной схемы в зависимости от региона, доступности данных.
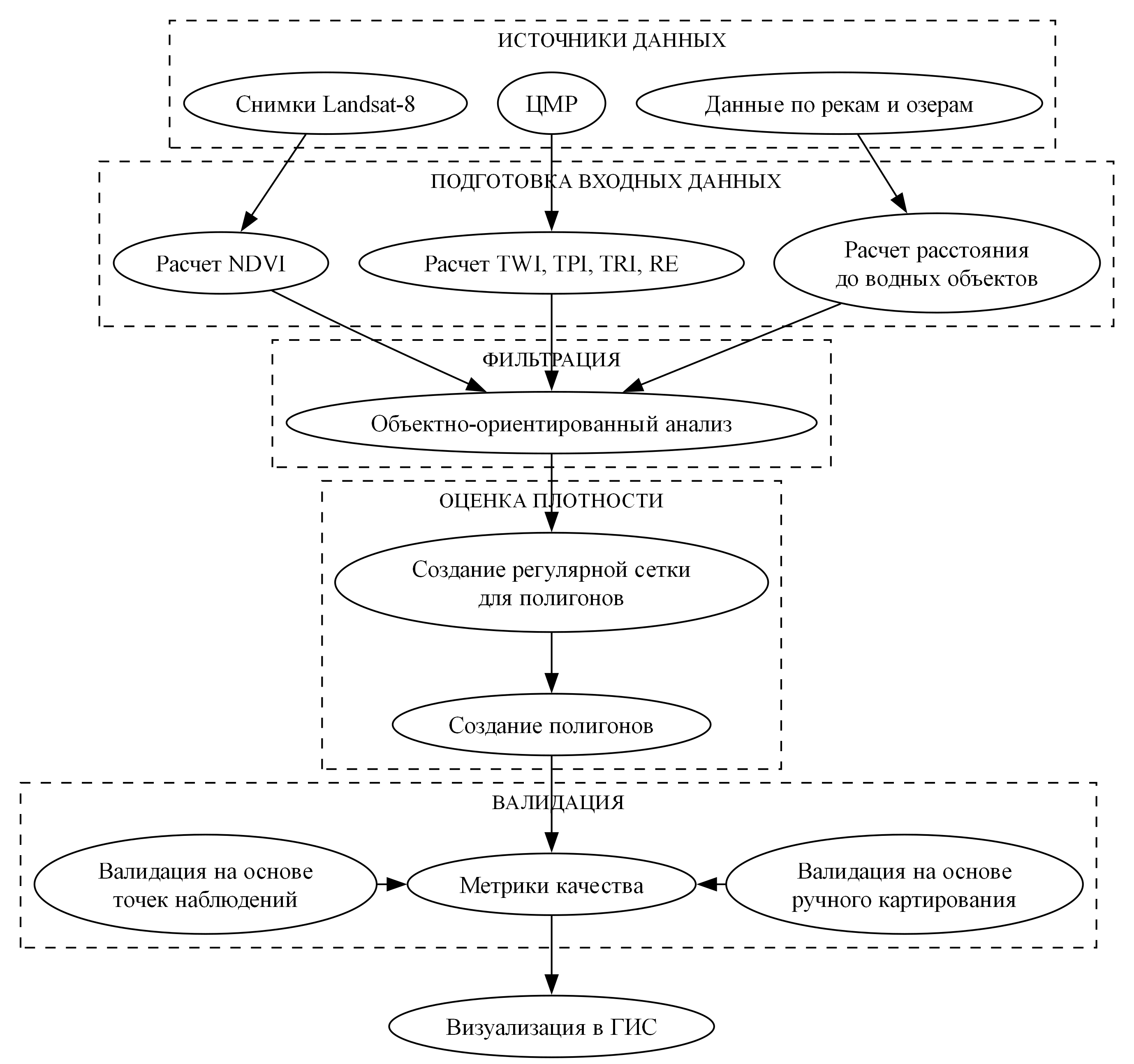
Автором предложена методика определения выходов скальных пород, основанная на объектно-ориентированном анализе цифровой модели рельефа, совмещенная со сглаживанием данных при помощи метода ядерной оценки плотности. Объектно-ориентированный анализ на основе цифровой модели рельефа позволяет использовать общедоступные данные, которые могут быть скомбинированы с дополнительными оценочными показателями, например, оценка расстояния до водных объектов (реки и озера), оценка по индексу растительности. Анализ основан на следующих производных цифровой модели рельефа: топографический индекс влажности, относительная высота, индекс топографической позиции, индекс неровности поверхности. В дополнение к основным параметрам используется индекс растительности на основе снимков Landsat 8, расстояние до водных объектов.
Оценка плотности ядра необходима для создания полигонов, которые отвечают выходу скальных пород на поверхность. Это необходимо для создания полноценного полигона скальной породы, так как методика определения выходов скальных пород преимущественно направлена на определение склонов. Применение такого метода пространственной кластеризации позволяет убрать образованные на вершине гор дырки. Предложенный метод показывает точность от 70% при поиске обнажений скальных пород и является независимым от качества и доступности спутниковым данных.
1. Введение
Список сокращений: ЦМР — цифровая модель рельефа, NDVI — оценка по индексу растительности, TWI — топографический индекс влажности, RE — относительная высота, TPI — индекс топографической позиции, TRI — индекс неровности поверхности, ООА — объектно-ориентированный анализ.
Картирование выходов горных пород необходимо для проектирования и строительства объектов инфраструктуры, планировании маршрутов, оценки геологических рисков, в которые входят оползни, эрозия, устойчивость склонов. Также необходимость продиктована потребностью использования местного щебня из скальных пород при строительстве автомобильных и железнодорожных дорог, так как это снижает экономические затраты по сравнению с транспортировкой щебня извне региона. Однако традиционные полевые экспедиции ограничены труднодоступностью местности и логистическими затратами. Регион не обладает развитой сетью дорог, транспортная инфраструктура региона преимущественно представлена грунтовыми дорогами и сезонными автозимниками . Регион не соединен федеральными трассами к другим регионам, также полностью отсутствует железнодорожное сообщение .
Существуют различные автоматические методы определения выходов скальных пород, которые можно разделить на классические алгоритмы (модели на основе случайного леса) и использование нейронных сетей (сверточная нейронная сеть), ООА. ООА продемонстрировал превосходство над пиксельными классификаторами, сегментируя изображения на однородные объекты и используя как спектральные, так и контекстуальные признаки для классификации . В опалитовом массиве Троодоса на Кипре интеграция ООА с лидарными производными рельефа снизила шум картирования на 13% и повысила тематическую точность по сравнению с пиксельными нейросетевыми методами . Это в первую очередь обусловлено простой структурой ООА и объяснимостью полученных результатов, что бывает затруднительно при использовании методов машинного обучения или нейронных сетей .
Тем не менее ООА на основе производных показателей ЦМР не применялся при определении выходов скальных пород. Некоторые исследования отдельно использовали некоторые показатели ЦМР для создания карт другой направленности. Например, Drăguţ и Blaschke (2006) формализовали использование относительной высоты при многомасштабной сегментации для классификации элементов ландшафта . Анализ ЦМР высокого разрешения на Аляске выявил пороги уклона ≥ 38,4° и индекса топографической позиции> 0,137, обеспечив 95% точности вне выборки при использовании модели на основе случайных деревьев . Модель на основе случайного леса, применённая к докембрийским щитам с учётом уклона, относительной высоты, индекса прочности местности и индекса топографической позиции, показал более 80% точности обнаружения докембрийских щитов , а сегментация ООА морских ЦМР подтвердила адаптивность метода к подводным вулканическим структурам с опорой на уклон, индекса прочности местности и индекса топографической позиции .
Настоящее исследование направлено на создание ООА на основе производных показателей ЦМР и использование метода ядерной оценки плотности для преобразования центроидов выходов в непрерывные полигональные представления, что позволяет устранить пространственные разрывы и нерегулярное распределение точек в Билибинском и Чаунском районах Чукотского АО. Созданный объектно-ориентированный подход позволяет выявить склоны, после чего получить область выхода скальной породы.
Преимуществом данного метода является его хорошая точность, воспроизводимость и объяснимость результатов, независимость от качества и доступности спутниковых данных в отличие от методик ООА на основе только спутниковых данных . Метод валидирован при помощи показателей точности, коэффициента соответствия Каппа, индекса Жаккарда.
2. Методы и принципы исследования
Предложенный метод картирования выходов скальных пород основан на ООА по производным параметрам ЦМР: TWI, TRI, TPI, RE, а также NDVI и расстоянию до водных объектов.
ООА позволяет распределить алгоритм на получение объектов реального мира, т.е. использовать понятную схему получения конечного результата, т.е. позволяет создавать контекстно-обоснованное картирование местности. Показатели, полученные из ЦМР, позволяют выделить склоны горных объектов или локальные скальные обнажения.
К этим показателям относятся:
1. TWI — Определяет склонность участка к накоплению и удержанию воды на основе соотношения площади водосбора и угла наклона, что важно для моделирования почвенной влажности, эрозии и гидрологических потоков .
2. TPI — Сравнивает высоту каждого пикселя с средним уровнем соседей, позволяя отличать вершины, понижения, склоны и плоскости, что применяется для автоматической классификации типов рельефа и выявления выступающих рельефных форм .
3. TRI — Измеряет сумму абсолютных разностей высот между соседними ячейками DEM, давая количественную оценку «шероховатости» рельефа; используется для выделения зон с высокой разнообразной морфологией, характерной для обнажений скальных пород .
4. RE — Вычисляет разницу в высоте точки и окружающего её рельефа, что позволяет выявлять локальные возвышенности и понижения для определения границ объектов (например, скальных уступов и долин) .
5. NDVI — является глобальным фильтров для исследуемой области, так как позволяет быстро извлечь области без растительности, т.е. возможные обнажения скальных пород, дороги, реки.
Расстояние до рек также является глобальным фильтров, позволяющим минимизировать небольшие выбросы вокруг водных объектов в случае их проявления.

Рисунок 1 - Схема получения обнажений скальных пород

Рисунок 2 - Ручное картирование скальных пород
1) NDVI <0,2;
2) значение на канале SWIR больше, чем на канале NIR .
После чего создаются ручные полигоны с оценкой геоморфологии — учет уступов, склонов с углом наклона >15 градусов, рассчитанные по ЦМР . После чего часть результатов проверяется с помощью данных по точкам наблюдения, которые были получены в результате изысканий.
Для проверки данных полученных ручным способом и при помощи ООА будут применены методики указанные в таблице 1.
Таблица 1 - Показатели оценки результатов
Метрика | Описание | Единицы измерения |
Общая точность | Общая точность классификации: доля всех правильно классифицированных пикселей (как «скала», так и «фон») от общего числа пикселей в области интереса. | Безразмерная величина (доля) |
Точность пользователя | Точность пользователя: доля правильно классифицированных пикселей «скала» среди всех пикселей, которые алгоритм отнёс к «скале». | Безразмерная величина (доля) |
Точность производителя | Точность производителя: доля правильно классифицированных пикселей «скала» среди всех пикселей «скала» в эталоне. | Безразмерная величина (доля) |
Коэффициент согласованности Каппа | Коэффициент согласованности Каппа учитывает долю совпадений классификаций алгоритма и эталона с поправкой на случайные совпадения. Принимает значение от –1 (полное несогласие) до 1 (полное согласие), где 0 означает уровень совпадений, ожидаемый случайно. | Безразмерная величина |
Индекс Жаккарда | Индекс Жаккарда: отношение площади пересечения автоматической и эталонной масок «скала» к площади их объединения. Значение лежит от 0 до 1. | Безразмерная величина |
3. Основные результаты
Подбор параметров для ООА (рисунок 3) основан на анализе каждого параметра по его отношению к геоморфологии территории. NDVI является хорошим фильтром, позволяющий достаточно быстро отсечь области с постоянным растительным покровом от областей без него: скальные обнажения, реки, озера, строения. Связка TWI и TRI преимущественно убирает озера и реки. TPI и RE обозначают склоны обнажений скальных пород.

Рисунок 3 - ООА на основе ЦМР

Рисунок 4 - Обнажения скальных пород, полученные после ООА
Таблица 2 - Показатели точности ООА обнажений скальных пород на основе ЦМР
Метрика | Описание |
Общая точность | 0,94 |
Точность пользователя | 0,7 |
Точность производителя | 0,81 |
Коэффициент согласованности Каппа | 0,71 |
Индекс Жаккарда | 0,6 |
Обнажения скальных пород, полученные в тестовой зоне (рисунок 4), имеют показатель высокий показатель общей точности, полученная точность пользователя позволяет считать предложенный алгоритм альтернативой другим способам картирования обнажений скальных пород (таблица 2). Алгоритм имеет умеренно хорошее пространственное совпадение и хорошую согласованность с учетом случайности (таблица 2). Наибольшим преимуществом алгоритма является его воспроизводимость на основе общедоступных данных ViewFinderPanoramas . Их отличительная черта в комбинации SRTM и данных с топокарт без пропусков с покрытием всей планеты.
4. Обсуждение
Полученные карты по выходу скальных пород, представленные на рисунках 5-6, в Билибинском и Чаунском району, визуализированы при помощи QGIS 3.40 в системе координат Пулково 1942 ГК. Созданный алгоритм позволяет картировать местность на предмет обнажений скальных пород с точностью не менее 70%. Данный алгоритм является независимым от качества и доступности спутниковых данных, так как опирается на ЦМР и производные от ЦМР параметры рельефа. Полученные результаты можно использовать при планировании геологоразведочных работы и проектировании инфраструктурных объектов, в том числе обеспечивающие строительными материалами из щебня скальных пород.

Рисунок 5 - Карта обнажений скальных пород

Рисунок 6 - Фрагмент карты обнажений скальных пород в Чаунском районе
5. Заключение
Предложен новый метод автоматического картирования скальных, основанный ООА по данным ЦМР и производных параметрах. Для создания областей обнажений была применена методика ядерной оценки плотности. Созданный алгоритм получения обнажений скальных пород позволил сохранить объяснимость результатов, за счет использования объектно-ориентированного анализа, и независимость результатов от качества спутниковых снимков, за счет использования ЦМР.
Метод показал точность не менее 70%, хорошую согласованность с учетом случайности по коэффициенту Каппа, а также пространственное покрытие результатов при сравнении на тестовой области 0,6.
Следует отметить, что при сравнении точности с другими методиками картирования обнажений скальных пород, предложенный метод обладает точностью на 5–10% ниже. Предложенный метод следует применять в случае, когда спутниковые данные не удовлетворяют качеству, например, высокая облачность, заснеженность или территория является специфичной, например, содержит, большое количество водных объектов.
