СРАВНИТЕЛЬНАЯ ОЦЕНКА ФУНКЦИОНАЛЬНОГО РЕСУРСА СИСТЕМ ДИСПЕТЧЕРСКОЙ ЦЕНТРАЛИЗАЦИИ ПРИ ИХ МОДЕРНИЗАЦИИ ИЛИ ВНЕДРЕНИИ НА УЧАСТКАХ ЖЕЛЕЗНЫХ ДОРОГ
СРАВНИТЕЛЬНАЯ ОЦЕНКА ФУНКЦИОНАЛЬНОГО РЕСУРСА СИСТЕМ ДИСПЕТЧЕРСКОЙ ЦЕНТРАЛИЗАЦИИ ПРИ ИХ МОДЕРНИЗАЦИИ ИЛИ ВНЕДРЕНИИ НА УЧАСТКАХ ЖЕЛЕЗНЫХ ДОРОГ
Аннотация
В статье рассматривается комплексная оценка технических параметров и характеристик систем диспетчерской централизации для их выбора при модернизации на действующих участках железных дорог или проектировании систем диспетчерского управления на строящихся железнодорожных линиях. Для сравнительной оценки систем диспетчерской централизации разработана процедура формирования перечня количественных и качественных показателей на основе международных стандартов, требований заказчика и предполагаемых условий эксплуатации. Предложена интегральная система оценивания функционального ресурса систем диспетчерского управления на основе отдельных характеристик и параметров таких систем Результатом статьи является разработка методики проведения сравнительного анализа функционального ресурса систем диспетчерской централизации в заданных условиях эксплуатации.
1. Введение
Системы диспетчерской централизации (СДЦ) являются системами железнодорожной автоматики и телемеханики (ЖАТ) и в соответствии с
предназначены для телемеханического централизованного управления и контроля объектами диспетчерского участка на основе объединения устройств ЖАТ железнодорожных станций и перегонов.Одной из задач при проектировании или модернизации СДЦ на участке железной дороги является обоснование принятия решения о модернизации или выбора конкретной СДЦ с учетом предполагаемых условий эксплуатации. Данная задача решается в рамках применения методологии управления ресурсами рисками и анализом надежности (УРРАН), изложенной в ряде работ
, , , . Для сравнительного анализа систем ЖАТ дополнительно может быть использована технология бенчмаркинга , и/или реализована идея внедрения виртуального стенда для управления такими системами . В качестве комплексной оценки технических параметров систем диспетчерской централизации можно использовать оценку функционального ресурса таких систем. Так как СДЦ являются устройствами ЖАТ, то для любых таких систем можно получить оценку функционального ресурса. Оценка функционального ресурса, наряду с оценкой остаточного ресурса, экономической эффективности и соответствующих рисков, является обязательным этапом при проведении обследования, связанного с принятием решения о продлении назначенного срока службы эксплуатируемых устройств и объектов СДЦ, либо решения об их модернизации и замене. Для проектируемых СДЦ такая оценка может поспособствовать принятию решения о вводе в эксплуатацию, отправлению на доработку или отказа от ввода такой системы в пользу более эффективной согласно данному способу оценивания. Предлагаемая в данной работе методика оценки функционального ресурса СДЦ основана на подходе, изложенном в работе . Под функциональным ресурсом в работах , , понимается совокупность различных показателей, которые характеризуют способность данных систем выполнять функциональные требования в конкретных условиях эксплуатации.В работе
функциональный ресурс систем ЖАТ оценивается исходя из совокупности количественных и качественных показателей, учитывающих требования, предъявляемые к различным системам ЖАТ в соответствии с международными стандартами.В настоящий момент времени на сети железных дорог эксплуатируются и проектируются СДЦ различных поколений, разрабатываются новые микропроцессорные системы. Особенностями СДЦ являются: их взаимодействие между собой и системами верхнего уровня в рамках полигона железных дорог, создание единых диспетчерских центров управления, взаимоувязка с разными системами и устройствами ЖАТ на станциях и перегонах. Поэтому в данной статье предложена новая методика для сравнительной оценки функционального ресурса новых СДЦ, которые могут быть использованы при модернизации и проектировании объектов инфраструктуры железнодорожного транспорта.
2. Классификация показателей и формирование их перечней для оценки функционального ресурса
Функциональный ресурс СДЦ представляет собой комплексный (интегральный) показатель на основе большого количества различных технических, технологических и эксплуатационных характеристик, которые можно разделить на 4 группы с учётом их значимости и измеримости:
- обязательные количественные показатели (характеристики и параметры);
- обязательные качественные показатели (характеристики и параметры);
- дополнительные количественные показатели (характеристики и параметры);
- дополнительные качественные показатели (характеристики и параметры).
Количественные показатели выражаются численными значениями или интервалами значений. Качественные показатели выражаются наличием или отсутствием признака (функции).
Согласно
, разделение показателей на обязательные и дополнительные определяется наличием значения показателя или функции в ГОСТ 33896-2016 , так как в нём перечислены требования, предъявляемые к функциональной безопасности. Показатели, перечисленные в ГОСТ 33896-2016 , являются обязательными, дополнительные показатели формируются требованиями и пожеланиями заказчика. Однако из-за некоторых факторов (например, увязка с конкретными системами электрической централизации или температурный режим эксплуатации) существует необходимость не только определения дополнительных показателей, но и изменения их статуса на обязательные в заданных условиях эксплуатации. Поэтому при оценке функционального ресурса СДЦ заказчик или разработчик должны иметь возможность формирования необходимого и достаточного перечня показателей для заданного участка. В дальнейшем при сравнительном анализе СДЦ перечень дополнительных показателей может быть дополнен характеристиками любой из сравниваемых систем.Процедуру формирования перечней показателей для оценки функционального ресурса СДЦ можно представить в виде схемы на Рисунке 1.

Рисунок 1 - Схема формирования перечней показателей СДЦ
Таким образом, формируются 4 перечня показателей, где указываются их наименование, обозначение, а также их минимально и/или максимально допустимые значения.
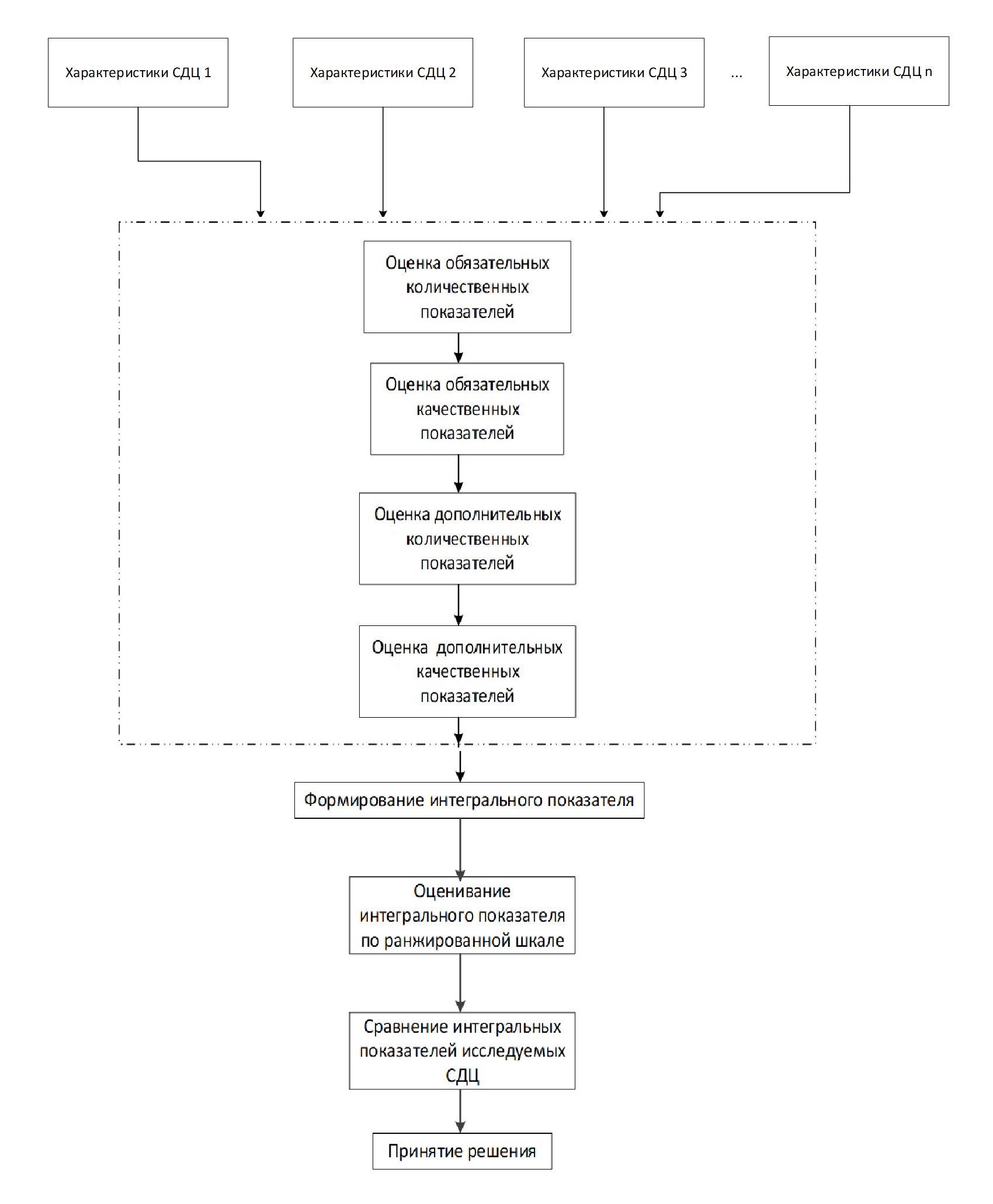
После определения перечней показателей собираются и обобщаются характеристики и параметры сравниваемых СДЦ в качестве исходных данных для их оценки. Процедуру оценки можно представить в виде схемы на Рисунке 2.

Рисунок 2 - Схема процедуры сравнительной оценки функционального ресурса СДЦ
3. Оценка обязательных показателей функционального ресурса
Подход для расчета отдельных обязательных количественных показателей рассмотрим на примере некоторых характеристик СДЦ.
Показатели для характеристики надежности R1 и R2 рассчитываются соответственно по формулам (1) и (2):
где:
λпр — проектная интенсивность отказов рассматриваемой СДЦ;
λδ — допустимая интенсивность отказов.
где:
Показатель, характеризующий безопасность R3, рассчитывается по формуле:
где:
С. — документ установленного образца для рассматриваемой СДЦ, для которой рассчитываются показатели безопасности (например, документ «Доказательство безопасности» ).
Например, по требованию заказчика с учётом условий эксплуатации в качестве обязательных показателей R4 и R5 принято решение использовать температурный режим в заданных условиях эксплуатации. Тогда данные показатели в случае отрицательных минимальных и положительных максимальных температур будут рассчитываться по следующим формулам:
где:
Интегральный количественный обязательный показатель Rо определяется путем перемножения частных обязательных количественных показателей:
где:
Ri — численное значение отдельного обязательного качественного показателя СДЦ;
I — количество показателей в соответствии с перечнем обязательных количественных показателей (рис. 1).
Если хотя бы один из частных показателей равен нулю, то и интегральный показатель также равен нулю. В остальных случаях значения показателя Rо ≥ 1.
Также можно вычислить величину запаса по количественным обязательным показателям на основе формулы:
Далее рассмотрим способ оценки обязательных качественных показателей.
В соответствии с
каждый из качественных показателей, используемых при оценке функционального ресурса СДЦ, может принимать одно из двух возможных значений: «ДА» и «НЕТ». Значение «ДА» означает, что соответствующее функциональное требование (возможность) для данной системы выполняется (имеется), значение «НЕТ» означает, что соответствующее функциональное требование (возможность) для данной системы не выполняется или не подтверждается (отсутствует). Перечни значений показателей при оценке функционального ресурса для новых и находящихся в эксплуатации СДЦ могут отличаться.В данной работе с целью более детального анализа выполнения/невыполнения требований и для преемственности требований по стандарту OCT 32.112-98 для эксплуатируемых СДЦ предлагается указывать следующие значения:
– «ДА» — требование выполняется;
– «НЕТ» — требование не выполняется;
– «НЕТ данных» — отсутствует информация о выполнении требования;
– «ДА на основе ОСТ» — необходимые сведения отсутствуют, но требование считается выполненным на основе ранее полученных выводов в соответствии с OCT 32.112-98 , т.к. система уже эксплуатируется;
– «НЕТ на основе ОСТ» — необходимые сведения отсутствуют, но требование считается невыполненным на основе ранее полученных выводов в соответствии с OCT 32.112-98 , т.к. требование в ГОСТ 33896—2016 более высокое.
Если отдельный показатель принимает значение «ДА» или «ДА на основе ОСТ», то при расчётах ему присваивается численное значение «1», в противном случае ему присваивается численное значение «0».
Интегральный качественный обязательный показатель ro определяется путем перемножения частных обязательных качественных показателей:
где:
rj — численное значение отдельного обязательного качественного показателя СДЦ;
J — количество показателей в соответствии с перечнем обязательных качественных показателей (рис. 1).
Интегральный показатель, характеризующий выполнение обязательных функциональных требований для СДЦ, вычисляется по формуле:
4. Оценка дополнительных показателей функционального ресурса
Подход для расчета отдельных дополнительных количественных показателей заключается в определении наихудшего значения показателя среди сравниваемых СДЦ и определении превышения значения показателя других сравниваемых СДЦ.
В качестве примера рассмотрим количество линейных пунктов на участке Z1 и коэффициент простоя Z2.
где:
Nпр — проектное значение максимального количества линейных пунктов на участке диспетчерского управления;
Nmin — минимальное (наихудшее) количество линейных пунктов среди сравниваемых СДЦ.
Таким образом, у СДЦ с наихудшим показателем Z1 = 1. При этом для СДЦ, для которых отсутствуют данные по количеству линейных пунктов на участке Z1 = 0.
где:
Таким образом, у СДЦ с наихудшим показателем Z2 = 1. При этом для СДЦ, для которых отсутствуют данные по коэффициенту простоя Z2 = 0.
Интегральный количественный дополнительный показатель Zδ определяется путем сложения отдельных дополнительных количественных показателей:
где:
Zk — численное значение отдельного дополнительного количественного показателя СДЦ;
K — количество показателей в соответствии с перечнем дополнительных количественных показателей (рис. 1).
Дополнительные качественные показатели рассчитываются аналогично обязательным качественным показателям:
– «ДА» — функция реализуется;
– «НЕТ» — функция не реализуется;
– «НЕТ данных» — отсутствует информация о реализации функции.
Если отдельный показатель принимает значение «ДА», то при расчётах ему присваивается численное значение «1», в противном случае ему присваивается численное значение «0».
Интегральный качественный дополнительный показатель zδ определяется путем сложения отдельных дополнительных качественных показателей:
где:
zn — значение отдельного дополнительного качественного показателя СДЦ;
N — количество показателей в соответствии с перечнем дополнительных качественных показателей (рис. 1).
Интегральный показатель, характеризующий выполнение дополнительных функциональных требований для CДЦ, вычисляется по формуле:
5. Оценивание интегральных показателей функционального ресусра СДЦ
После вычисления обязательного интегрального показателя R и дополнительного интегрального показателя Z, можно оценить функциональный ресурс СДЦ. Для этого предлагается использовать четыре уровня («зеленый», «желтый», «оранжевый» и «красный») и составить матрицу (таблица 1), объединяющую показатели R и Z, причём дополнительный интегральный показатель следует конвертировать следующим образом по формуле (15):
Причем:
где:
где:
Таблица 1 - Оценка уровня функционального ресурса
Для СДЦ с одинаковым уровнем функционального ресурса можно сравнивать значения обязательных и дополнительных интегральных показателей.
6. Практическое применение методики
Применение предлагаемой методики рассмотрим на примере оценки функционального ресурса трёх СДЦ. Обозначим их как «СДЦ № 1», «СДЦ № 2», «СДЦ № 3». Оценку функционального ресурса выбранных СДЦ проведём в два этапа. На первом этапе для сравнительного анализа и оценки рассмотрим выполнение обязательных функциональных требований и соответствие обязательным количественных показателям. Поэтому в таблице 2 во второй колонке представлены «наименования» соответствующих функциональных требований и значения некоторых количественных показателей. В качестве допустимых значений принимаются значения в соответствии с действующим международным стандартом ГОСТ 33896—2016 или иными требованиями заказчика. Такие значения принимает СДЦ №2. Для каждой из рассматриваемых СДЦ предназначены соответствующие столбцы таблицы 2.
Таблица 2 - Значения некоторых обязательных количественных показателей
№ п/п | Наименование показателя/требования | СДЦ №1 | СДЦ №2 | СДЦ №3 |
1 | Интенсивность отказов | 10-11 | 3 * 10-11 | 10-10 |
2 | Время восстановления от момента ввода команды до начала её реализации объектом управления | 0,5 | 1 | 5 |
3 | Документ установленного образца
| 1 | 1 | 0 |
4 | Минимальная эксплуатационная температура | -30 | -20 | -10 |
5 | Максимальная эксплуатационная температура | +60 | +50 | +30 |
| Ro | 10,8 | 1 | 0 |
Данными из последней строки таблицы 2 являются значения показателя Ro, рассчитанного для каждой исследуемой СДЦ по формулам (1–6).
Аналогично, на основе таблицы 3 для каждой СДЦ рассчитывается показатель ro по формуле (8):
Таблица 3 - Значения некоторых обязательных качественных показателей
№ п/п | Наименование показателя/требования | СДЦ №1 | СДЦ №2 | СДЦ №3 |
1 | r1 | ДА | ДА | ДА |
2 | r2 | ДА на основе ОСТ | ДА | НЕТ |
3 | r3 | ДА | ДА | ДА на основе ОСТ |
| ro | 1 | 1 | 0 |
Первый этап завершается расчётом интегрального показателя R, характеризующего выполнение обязательных функциональных требований для СДЦ по формуле (9). Расчёт R для рассматриваемых СДЦ представлен в таблице 4.
Таблица 4 - Значения обязательного интегрального показателя
Наименование показателя/требования | СДЦ №1 | СДЦ №2 | СДЦ №3 |
R | 10,8 | 1 | 0 |
На втором этапе в качестве дополнительных количественных показателей, наименования которых аналогичным образом указываются в таблице 5, используются различные характеристики СДЦ в соответствии с условиями эксплуатации конкретного объекта и их значимости между собой. Показатели СДЦ №2, как и на первом этапе, являются допустимыми (эталонными) согласно требованиям заказчика.
Таблица 5 - Значения некоторых дополнительных количественных показателей
№ п/п | Наименование показателя/требования | СДЦ №1 | СДЦ №2 | СДЦ №3 |
1 | Количество обслуживаемых линейных пунктов на участке | 50 | 30 | НЕТ ДАННЫХ |
2 | Коэффициент простоя | 0,009 | 0,01 | НЕТ ДАННЫХ |
| zд | 2,7 | 1 | 0 |
Для каждой СДЦ Ы Zд по формулам (10–12).
Аналогично, на основе таблицы 6 для каждой СДЦ рассчитывается показатель zд по формуле (13):
Таблица 6 - Значения некоторых дополнительных качественных показателей
№ п/п | Наименование показателя/требования | СДЦ №1 | СДЦ №2 | СДЦ №3 |
1 | z1 | ДА | ДА | НЕТ |
2 | z2 | НЕТ ДАННЫХ | ДА | НЕТ |
3 | z3 | ДА | ДА | НЕТ ДАННЫХ |
| zд | 2 | 3 | 1 |
Второй этап завершается расчётом интегрального показателя Z, характеризующего выполнение дополнительных функциональных требований для СДЦ по формуле (14). Расчёт Z для рассматриваемых СДЦ представлен в таблице 7.
Таблица 7 - Значения обязательного интегрального показателя
Наименование показателя/требования | СДЦ №1 | СДЦ №2 | СДЦ №3 |
Z | 4,7 | 4 | 1 |
Далее по формуле (16) рассчитываются значения η для исследуемых СДЦ, которые показаны в таблице 8.
Таблица 8 - Значения показателя рассматриваемых СДЦ
Наименование показателя/требования | СДЦ №1 | СДЦ №2 | СДЦ №3 |
η | 0,82 | 0, 47 | 0,18 |
В таблице 9 нормируется дополнительный интегральный показатель с помощью формулы (15).
Таблица 9 - Значения нормированного дополнительного интегрального показателя Zy для рассматриваемых СДЦ
Наименование показателя/требования | СДЦ №1 | СДЦ №2 | СДЦ №3 |
Zy | 3 | 2 | 1 |
Заключительным действием является непосредственная оценка уровня функционального ресурса СДЦ согласно таблице 1 и данным из таблиц 4 и 9, данная оценка представлена графически в таблице 10.
Таблица 10 - Оценка уровня функционального ресурса рассматриваемых СДЦ
7. Заключение
На основе представленного в работе подхода и его апробации может быть разработана методика и/или методические указания для сравнительной оценки функционального ресурса не только СДЦ, но и других систем железнодорожной автоматики и телемеханики. Данная методика является универсальной и может быть адаптирована к другим видам и классам сложных технических объектов. Преимуществом данной методики является возможность учёта не только нормативных документов, но и требований и пожеланий заказчика или иного заинтересованного лица при формировании перечня обязательных и дополнительных показателей, что делает данный подход более адаптированным к различным эксплуатационным условиям для типовых СДЦ.
Результаты оценки функционального ресурса эксплуатируемых СДЦ совместно с результатами оценки их остаточного ресурса можно использовать для расчета экономической эффективности продления заявленного эксплуатационного срока или для принятия решения об их модернизации или замене.
Результаты сравнительной оценки функционального ресурса новых СДЦ можно использовать для принятия решения о выборе СДЦ при проектировании конкретного участка железной дороги. При этом обязательным этапом технико-экономического обоснования практически любого проектного и технического решения в отношении объектов инфраструктуры железнодорожного транспорта, в том числе и для СДЦ, является оценка стоимости жизненного цикла (СЖЦ). С помощью анализа СЖЦ идентифицируются основные затраты (издержки), связанные с исследуемым объектом, включая затраты на разработку, изготовление, внедрение, техобслуживание и ремонт, а также утилизацию.
Исходные данные и результаты, полученные при сравнительной оценке функционального ресурса СДЦ, необходимо использовать при расчете СЖЦ в заданных условиях эксплуатации.
Таким образом, можно сделать вывод о том, что для комплексного сравнительного анализа СДЦ с целью принятия обоснованного решения об их внедрении и/или модернизации необходимо совместно рассчитывать, оценивать и сравнивать значения показателей функционального ресурса и стоимости жизненного цикла для заданных объектов железнодорожной инфраструктуры с учетом конкретных условий их эксплуатации. Данная методика также может быть внедрена для других транспортных и технических объектов.
