Прогнозирование глубины до скальной породы в Билибинском и Чаунском районах Чукотского АО
Прогнозирование глубины до скальной породы в Билибинском и Чаунском районах Чукотского АО
Аннотация
Чукотский АО обладает плохой транспортной инфраструктурой, что связано с отдаленностью региона, суровым климатом. Тем не менее в регионе находится большое количество месторождений, которые не находятся в стадии разработки. Каждое потенциальное месторождение требует создания транспортной инфраструктуры разного масштаба, при строительстве которой будет использован щебень из местных скальных пород. В статье обосновывается необходимость применения показателя глубины до скальной породы в качестве одного из критериев при проектировании карьеров строительных материалов из местных скальных пород в Билибинском и Чаунском районе Чукотского АО.
Для этого на основании данных по бурению в регионе была создана прогнозная модель для получения глубины до скальной породы в границах Билибинского и Чаунского района. Модель использует производные показатели цифровой модели рельефа, индекс растительности, расстояние до водных объектов. Результаты, полученные для всего региона, могут быть использованы для оценки любого участка в регионе для формирования предполагаемого объема вскрышных пород и объема запасов щебня из скальной породы.
Модель продемонстрировала высокую способность описывать вариацию глубины залегания скальной породы: на обучающей выборке коэффициент детерминации составил 0,949, что указывает на объяснение примерно 95% дисперсии наблюдений, а среднеквадратичная ошибка не превысила 0,18 м. При проверке на отложенной тестовой выборке коэффициент детерминации снизился до 0,8142, что соответствует сохранению более 81% объясненной дисперсии в новых данных, а среднеквадратичная ошибка выросла до 0,33 м, оставаясь в пределах допустимой погрешности прогноза.
1. Введение
Билибинский и Чаунский районы Чукотского АО характеризиются крайне ограниченной транспортной сетью. Единственная круглогодичная автодорога «Билибино–Кепервеем» (≈32 км) обеспечивает регулярное пассажирское и грузовое сообщение . Остальные наземные маршруты представлены грунтовыми дорогами и сезонными автозимниками, соединяющими район с морскими портами Певек, Зелёный Мыс, Эгвекинот и соседними регионами . Железнодорожное сообщение полностью отсутствует , а речные и морские перевозки по сезонам ограничены ледовыми условиями , . В межсезонье основной вид сообщения — авиация через аэропорт Кепервеем .
Экстремальные природные условия и социально-экономические факторы определяют слабую транспортную инфраструктуру региона. Субарктический климат (Tянв≈−32 °C) и многолетняя вечная мерзлота (300–500 м) требуют свайных оснований и теплоизоляции, что значительно удорожает строительство и содержание дорог. Демографическая убыль (сокращение населения на 68,5% в 1990–2002 гг.) и низкая плотность (≈0,047 чел./км²) снижают налоговую базу и привлекательность для крупных федеральных инвестиций, из-за чего проекты носят точечный характер , .
Регион обладает большим количеством потенциальных неразведанных месторождений, среди которых есть 17 нераспределённых месторождений с проявлениями золота, олова, угля, цинка и других металлов . В Баимской медно-порфировой зоне выявлено до 12 перспективных медно-рудиных проявлений с сопряжёнными запасами золота и серебра, оценёнными в миллионы тонн руды . Выявлены крупные проявления на месторождениях Тенкергинское и Валькумейское с предварительными ресурсами в несколько тысяч тонн основных металлов . В регионе много россыпных проявлений, сосредоточенных в более 30 локальных площадках (Гремучинская, Лунотое, ручей Скрытый, река Оленья и др) . Приоритетные для разработки коренные рудные объекты: «Сухой ручей» и «Клён» (федеральные неиспользуемые запасы, 2015–2022 гг.) , . А также дополнительные участки россыпного золота в районах Чаанай и Песчанка, которые недавно были выставлены на лицензионные торги.
Каждый потенциальный участок месторождений требует вложений в транспортную инфраструктуру, основная часть которых будет представлена грунтовыми или реже всесезонными автодорогами протяженностью от нескольких десятков до сотен километров. На данный момент в транспортной инфраструктуре региона реализуются следующие крупные проекты транспортной инфраструктуры: всесезонная автодорога «Билибино–мыс Наглёйнын» протяженностью около 200 км , внешние объекты Баимского ГОКа , реконструкция аэропорта Кепервеем , нацпроект «БКАД».
Из-за отсутствия развитой транспортной инфраструктуры использование местного щебня является приоритетным, так как снижает логистические издержки. Транспортировка щебня на 1000–2000 км удваивает его стоимость, что делает удалённые поставки экономически нецелесообразными . Локальный материал уменьшает себестоимость земляных работ, снижает нагрузку на автозимники . Глубина до скальной породы является одним из критериев при выборе площадок под карьер строительного щебня: при глубине до скальной породы более 10 м затраты на удаление вскрышных пород резко возрастают и становятся нецелесообразными . Соотношение мощности вскрышных пород к мощности добываемого пласта не должно превышать 1:1, иначе расходы на вскрышу и транспортировку бесполезного материала становятся неконтролируемыми . Цифровые модели мощности вскрыши и залегания коренной породы, построенные на основе бурения, обеспечивают точность <1 м и позволяют ранжировать участки по объему вскрышных пород . Таким образом, результаты полученные при помощи градиентных моделей позволяют снизить капитальные вложения на разведку в условиях многолетней мерзлоты .
2. Методы и принципы исследования
Современные методы моделирования глубины до коренной скальной породы опираются на нелинейные зависимости между точечными измерениями глубины до коренной породы и пространственными показателями, основанными в первую очередь на цифровой модели рельефа, морфометрических характеристиках рельефа, литологических данных, а также индексе растительности, расстоянию до водных объектов. В глобальном масштабе была предложена методика определения глубины до коренной породы, основанная на более чем 200 000 профилей из мировой базы данных для обучения и генерации глобальной карты по глубине до коренной породы с разрешением 250 м . В региональных исследованиях применялись модели для создания карт высокого разрешения глубины до коренной породы, основанные на конкретных данных бурения по региону, что позволило значительно увеличить точность результатов, по сравнению с глобальными значениями , , , .
Таблица 1 - Распределение данных по глубине до коренной породы
Категория глубины, м | Обучающая выборка | Тестовая выборка |
0 | 1071187 | 267797 |
0–10 | 2170 | 564 |
10–20 | 2159 | 517 |
>20 | 59 | 16 |
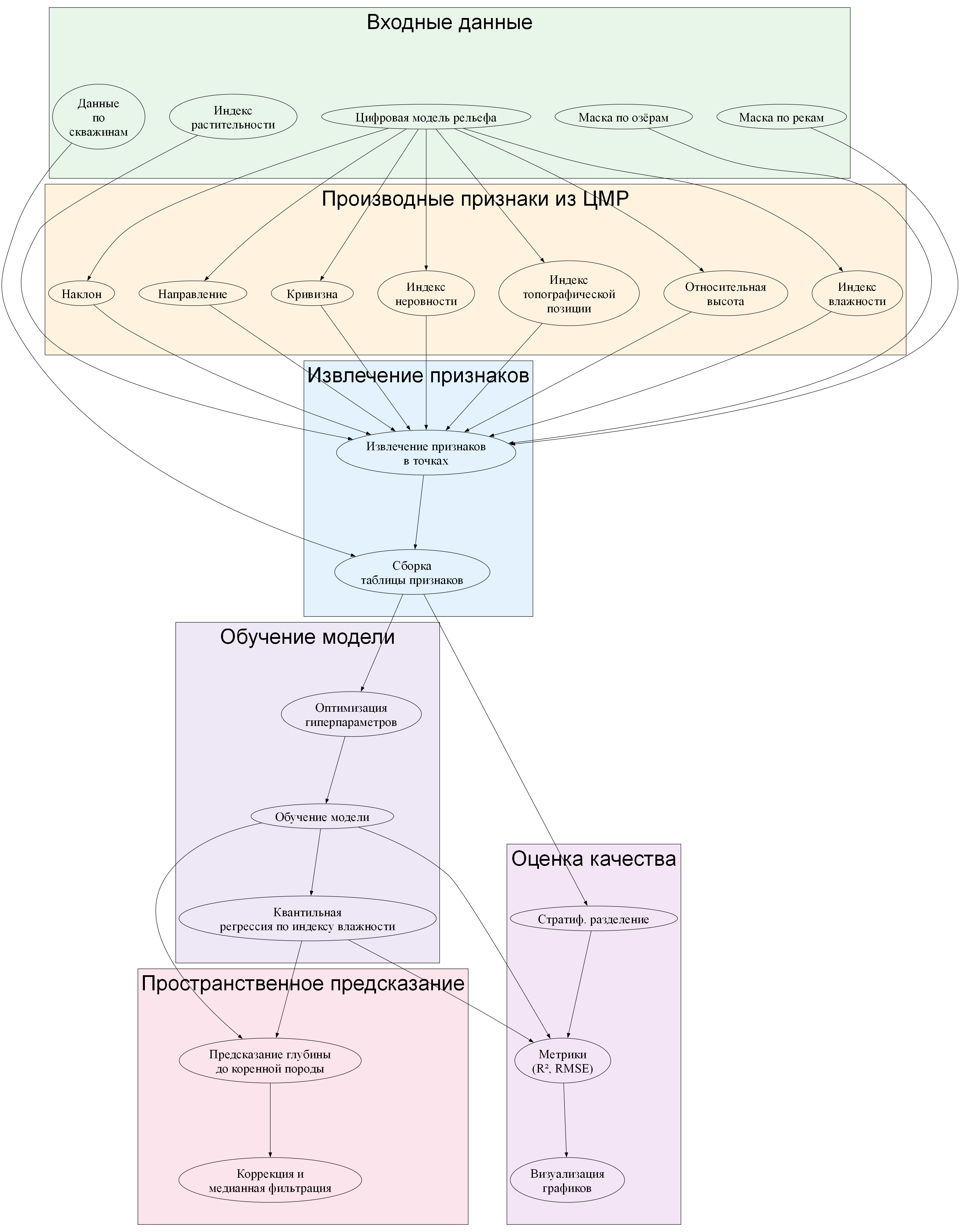
Для построения модели использовались данные по бурению, а также экспертные данные по выходу скальной породы на поверхность, которые были разделены на тестовую и обучающую выборку, где тестовая предназначалась для оценки результатов по полученной модели, что отражено в таблице 1. Регион обладает преимущественно горным рельефом, поэтому в данных преобладают экспертные точки наблюдения, которые составляют 99% от всех данных, в то время как количество буровых скважин равно 5640 штук. Отношение тестовых данных к общему объему данных — 20/80.

Рисунок 1 - Архитектурное построение программы для расчета глубины до коренной породы
В выборке присутствуют скважины, в которых коренная породы не была достигнута, в таком случае происходит построение дополнительной модели для заполнения значений глубины до коренной породы по этим скважинам. Дополнительная модель обучается на части основных параметров, после чего полученное значение складывается с известной глубиной скважины. Полученный результат в виде карты сглаживается медианным фильтром, для смягчения потенциальных выбросов.
Основная проблема заключается в большом количестве разреженных данных, которые необходимо корректно учесть при построении модели. Учитывая характер данных была выбрана модель, обеспечивающая эффективную обработку разреженных и высокоразмерных признаковых данных , , . Основная идея алгоритма заключается в решающих деревьях: на каждом шаге строится новое дерево, минимизирующее ошибку предыдущей совокупности деревьев, что обеспечивает быстрый рост качества предсказаний при умеренном риске переобучения .
3. Основные результаты
Таблица 2 - Статистические показатели модели
Показатель | Значение |
Коэффициент детерминации на обучающей выборке | 0,9490 |
Среднеквадратичная ошибка на обучающей выборке, м | 0,1766 |
Коэффициент детерминации на тестовой выборке | 0,8142 |
Среднеквадратичная ошибка на тестовой выборке, м | 0,3325 |
Доля данных по выходу скальных пород, % | 99,59 |
Доля данных по известной глубине скальной породы, % | 0,41 |
Модель продемонстрировала высокую способность описывать вариацию глубины залегания скальной породы: на обучающей выборке коэффициент детерминации составил 0,9490, что указывает на объяснение примерно 95% дисперсии наблюдений, а среднеквадратичная ошибка не превысила 0,18 м. При проверке на отложенной тестовой выборке коэффициент детерминации снизился до 0,8142, что соответствует сохранению более 81% объясненной дисперсии в новых данных, а вырос до 0,33 м, оставаясь в пределах допустимой погрешности прогноза.

Рисунок 2 - Диаграмма соответствия обучающей и тестовой выборки
4. Обсуждение

Рисунок 3 - Карта глубины до коренной породы

Рисунок 4 - Карта глубины до коренной породы

Рисунок 5 - Карта глубины до коренной породы

Рисунок 6 - Карта глубины до коренной породы

Рисунок 7 - Карта глубины до коренной породы
5. Заключение
Использование модели, основанной на решающих деревьях, позволило получить точность предсказания при доминировании разреженных данных. Были рассчитаны производные параметры из цифровой модели рельефа, а также корректирующие параметры, такие как индекс растительности и расстояние до водных объектов.
Оценка качества модели показала высокие результаты: коэффициент детерминации на обучающей выборке составил 0.9069, на тестовой — 0.8305, что свидетельствует о высокой объяснённости вариаций глубины залегания скальных пород моделью. Среднеквадратическая ошибка на обучении составила 0.1562 метра, на тестировании — 0.2071 метра.
Таким образом, данные полученные по Билибинскому и Чаунскому району могут одним из оценочных критериев при подготовке к разведке карьеров строительных материалов для объекта транспортной инфраструктуры, что позволяет уменьшить экономические затраты на разведку, бурение и подобрать оптимальный участок на этапе проектирования строительных карьеров для обеспечения объекта инфраструктуры.
